山东疫情有几个地区支援/疫情山东省支援的是哪个地区
16省份一省包一市按照什么分配
〖壹〗 、省份一省包一市主要是按照湖北除武汉外各地区的医疗资源需求、地理位置以及各省的医疗资源供给能力进行分配的。以下是对这一分配方式的详细解释:医疗资源需求 在疫情初期,湖北除武汉外的其他地区医疗资源存在明显缺口 ,特别是医疗防护物资和医疗设备 。为了保障这些地区的医疗救治工作,国家决定实施一省包一市的援助策略。

〖贰〗、省份一省包一市主要是按照对口支援的原则进行分配的。这种分配方式在疫情初期,特别是针对湖北除武汉外地区医疗资源紧缺的情况下,起到了至关重要的作用。

〖叁〗、一省对一市名单分别是:陕西-十堰 、河北-襄阳、河南-随州、江苏-孝感 、山东-黄冈、广东-鄂州、安徽-黄石 、江西-咸宁、湖南-荆州、重庆-宜昌 、浙江-荆门、贵州-恩施、天津-神农架 、北京-潜江、上海-天门、四川-仙桃 。
〖肆〗、疫情初期 ,湖北除武汉外地区的医疗资源面临巨大缺口。为应对这一挑战,国家迅速行动,确保医疗防护物资的充足供应 ,同时努力提升收治率和治愈率,并降低感染率和病死率。为此,国家实施了一省对一市的支援计划 ,通过精准对接和高效调配,为各地提供必要的医疗援助和物资支持 。

山东疫情隔离城市有哪些
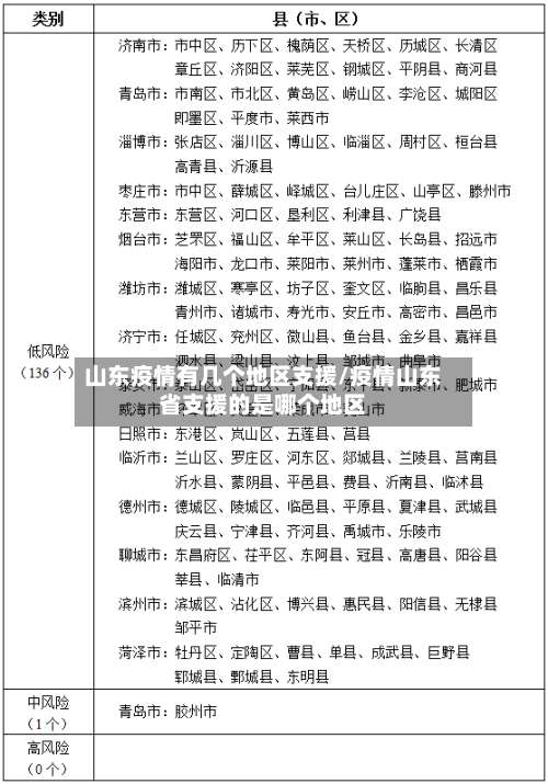
〖壹〗 、月7日山东疫情信息 2022年12月6日0时至24时,全省报告新增本土确诊病例28例 ,其中济南19例,系集中隔离点检出10例、高风险区检出5例、重点人员筛查检出3例和居家隔离医学观察检出1例;威海4例,系集中隔离点检出3例和社区筛查检出1例;淄博3例 ,均系重点人员筛查检出;聊城1例,系集中隔离点检出;滨州1例,系高风险区检出。
〖贰〗 、济南:取消300人以上团拜、聚餐等活动 印发的《济南市2021年春节期间新冠肺炎等重点传染病疫情防控工作方案》提到,严格控制大型会议活动数量规模。各单位一律取消300人以上的集体团拜和大型慰问、联欢 、聚餐等活动 。50人以上活动要制定疫情防控方案和预案 ,要严把人员健康监测和核酸检测关口。
〖叁〗、济宁市第一人民医院西院区。济宁,山东省下辖市,济宁位于山东省西南部 ,严格落实疫情防控政策,设置疫情隔离点,位于济宁市第一人民医院西院区 ,定期进行核酸检测,加强疫情防控 。
各省市对口支援湖北,名单是如何确定的?
〖壹〗、选取具备相应能力的省份结成对口支援关系,从而确保全国支援武汉的情况下 ,湖北其他地市的工作也能够有条不紊的推进。
〖贰〗 、湖北省包括1个副省级城市。11个地级市 。1个自治州。3个省辖县级市。1个县级林区。对口支援的具体情况:对口支援的单位并非全部针对地级市,还包括县级市和县级林区 。例如,山西对口支援的是仙桃、天门和潜江这三个县级市。河北支援的是神农架林区。
〖叁〗、首先 ,需要明确的是,湖北省的行政区划中并没有16个地级市 。湖北省的行政区划包括1个副省级市(武汉) 、11个地级市、1个自治州(恩施州,地市级)、3个省辖县级市(仙桃市、潜江市和天门市)以及1个县级林区(神农架林区)。
〖肆〗 、山东省、湖南省对口支援黄冈市黄冈市是湖北省疫情较严重的地区之一。山东省和湖南省分别派出多批医疗队,支援当地医院 ,帮助提升诊疗水平,缓解了当地医疗压力 。广东省、海南省对口支援荆州市荆州市在疫情期间面临医疗资源不足的挑战。
第一批山东省援沪医疗队奔赴上海,还有哪些省会派遣了医疗队奔赴上海...
江苏,浙江 ,天津,安徽,江西等省市也将持续派出救援队支援上海。一 ,第一批山东省援沪医疗队奔赴上海 。上海的疫情越来越重要,显然已经超过了能够控制的范围,为了尽快的帮助上海人民度过难关。山东省济南市第一批援沪医疗队的成员于北京时间2022年4月3日参加出征仪式。
第二附属医院 。还有山东援沪医疗队 ,还有重庆市援沪医疗队,陕西省援沪医疗队等等。一方有难,八方支援 ,中国人是最团结的,中国人是最善良的,各个省份的医务工作者全部集结上海,希望上海早日渡过难关。
北京市医疗队:北京市援沪医疗队抵沪。山东省医疗队:山东省援沪医疗队(含山东大学齐鲁医院 、聊城人民医院等)抵沪 。物资支援:兰陵、临沂等地运送蔬菜。云南省医疗队:组成援沪医疗队赴沪。物资支援:抽调气膜实验室(日检测能力10万管)支援核酸检测 ,并运送蔬菜 。海南省医疗队:海南省援沪医疗队抵沪。
万余医护驰援上海4月3日,全国多地医疗队集结上海,包括浙江、江苏 、天津、湖北武汉、江西南昌 、山东济南、江苏徐州、安徽合肥等地。
方舱医院医疗队9个省份共派出11000多名医务人员 ,承担方舱医院的医疗救治任务 。方舱医院作为集中收治轻症患者和无症状感染者的关键场所,需配备足够数量的医护人员保障诊疗 、护理及日常管理。这支队伍的组建体现了多省份协同作战的能力,通过分区域包干或定点支援模式 ,快速提升上海方舱医院的收治能力。
地方医疗支援:江苏省:4月4日派出7500名采样队员赴上海,队员来自省属医院及南京、苏州等11个省辖市医院 。3月31日以来,江苏省累计派出援沪医疗方舱队、采样队等3万余人。天津市:4月3日15时45分 ,1030余名天津援沪医务人员抵达上海虹桥站,奔赴抗疫一线。首批30名队员自愿报名,部分有援鄂经历 。
山东村民给西安捐10万斤大白菜,还有哪些地区也硬核驰援?
陕西省西安市的新冠肺炎防控形势牵动着全国人民的心。成武县汶上集镇燕庄村的菜农王春凤准备捐献10万斤大白菜 ,助力西安疫情防控。近来,首批4万斤大白菜已经抵达西安市,将被端上西安市民餐桌。王春凤是山东菏泽成武县汶上集镇燕庄村永晟果蔬种植专业合作社负责人,专门种植无公害蔬菜 。
安徽捐赠48万元暖宝宝驰援西安。河南调配600吨面条连夜支援西安。山东村民捐献10万斤大白菜助力西安防疫 。爱奇艺给西安群众免了一个月会员费。
发表评论