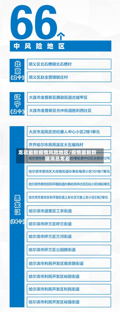
龙岩最新疫情风险地区/疫情最新数据消息龙岩
龙岩是无风险地区吗
龙岩是无风险地区。通过查询相关公开信息截止2022年11月12日,龙岩暂无高中低风险地区 ,全域都是常态化防控区域 。为认真落实我市的外防输入、内防反弹防控工作,降低疫情输入传播风险,请广大市民朋友密切关注近期厦门市 、莆田市、泉州市、漳州市 、哈尔滨市确诊病例和无症状感染者的行动轨迹以及国内中高风险地区调整情况。

高危交界地带。因为福建龙岩是高危交界地带 ,所以被物联卡列为禁区 。龙岩市,又称闽西,福建省地级市 ,位于福建省西部,地处闽粤赣三省交界,通称闽西。龙岩市古为闽越地 ,是“闽越人 ”的祖籍地。
不可以 。根据相关资料查询显示,中秋不可以从深圳回龙岩过节。截止2022年9月10日深圳属于中风险地区,龙岩属于高中风险地区。疫情期间要注意做好个人防护,要戴口罩出门 ,不要去人多的地方,避免聚集 。家里要经常开窗通风,不要去中高风险地方。
需要。根据国家疫情防控中心显示:2022年 ,中高风险地区人员进入或返回龙岩时需要遵守隔离政策,提前主动向所在社区、村(居)委会或所在单位报备,并严格落实相关健康管理 ,因此从三明到龙岩轩逸===需要隔离。
近来东莞是低风险地区,在省内出行不需要提供核酸检测,不过出省须出示7两小时内核酸检测阴性结果 。近期 ,我省出现本土新冠肺炎确诊病例和无症状感染者,疫情防控形势严峻复杂。
龙岩到厦门高速要核酸。经查询厦门疫情最新公告,截止2022年11月5 ,中高风险地区所在设区市其他县(市、区)人员需持48小时核酸检测阴性证明 。并在抵达我市目的地后24小时内,进行一次核酸检测。
全国疫情“中高风险”地区一览
高风险地区 津南区辛庄镇林锦花园 津南区辛庄镇林绣花园 津南区咸水沽镇丰达园以上3个区域因疫情形势严峻被划定为高风险地区,需严格落实封控措施,包括人员足不出户 、服务上门等。
截至近来 ,国内共有2个高风险地区,76个中风险地区,主要分布在陕西省、河南省、浙江省等地 ,以下为详细信息(数据不包括港澳台地区):高风险地区:具体地区名单会随疫情形势动态调整,可通过权威渠道实时查询 。
查询方式:点击进入上海本地宝的风险专题页面,可获取全面的风险地区数据。附加功能:关注微信公众号“上海本地宝 ” ,在对话框搜索【风险】,即可便捷获取实时更新的全国疫情风险等级和中高风险地区名单。注意:以上数据仅限于中国大陆地区,不包括港澳台 。

福建龙岩为什么被列为禁区
高危交界地带。因为福建龙岩是高危交界地带 ,所以被物联卡列为禁区。龙岩市,又称闽西,福建省地级市 ,位于福建省西部,地处闽粤赣三省交界,通称闽西 。龙岩市古为闽越地,是“闽越人”的祖籍地。
因为福建疫情防控。通过查询相关资料显示:为更加有效阻断疫情传播 ,保障人民群众生命安全和身体健康,经福建龙岩区新型冠状病毒肺炎疫情防控应急指挥部研究,决定对起住宅小区实施封闭管理 ,导致龙岩成为禁区。
民国3~16年(1914~1927年)改设闽海 、厦门、汀漳、建安4个道;合并闽县、侯官为闽侯县,建安 、瓯宁为建瓯县;改永春州、龙岩州为永春县、龙岩县;废除厅制,改平潭 、云霄为县;析出同安县的厦门岛成立思明县 。经过改革 ,全省计有4道、61县,仍然是省、道 、县三级建制。
这是因为福建地处山区,地质条件适合洞穴的形成 ,同时福建历史悠久,文化底蕴深厚,吸引了很多人来探索和保护这些洞穴。 一些著名的洞穴包括福建土楼中的云水谣洞、福建武夷山的天游洞和仙霞洞、福建龙岩的兴田洞等 。
由于巫傩涉及封建迷信 ,50年代以后,渐渐被视为学术禁区。1956年春 、1957年夏,文化部中国舞蹈研究会、中国舞蹈家协会曾两次组织调查小组,对江西、广西遗存的傩舞进行过调查 、记录 ,此后便不再进行。60—70年代,文化大革命“破四旧”,巫风傩俗自然属于被扫荡的“牛鬼蛇神 ”之列 ,研究无从谈起 。
厦门火车站位于厦禾路和湖东路口,有多班公交车可达,主要有11222237路等等。出火车站沿厦禾路向西行 ,可到达去鼓浪屿的船码头。公路福(州)厦(门)汕(头)高速公路是福建省的交通动脉,厦门每天都有几十班公共汽车开往福州、泉州、漳州、龙岩 、广州、深圳、汕头等地 。
福建厦门市同安区一区域被列为高风险地区
自2021年9月13日起,厦门市同安区新民镇湖里工业园以东 、同明路以西、集安路以南、集贤路以北的区域被列为高风险地区。划分依据:厦门市应对新冠肺炎疫情工作指挥部根据当前疫情防控实际情况 ,经专家研判后作出上述划分决定。疫情背景:此次划分高风险地区与莆田疫情传播链延伸有关 。
即日起,福建省厦门市同安区新民镇柑岭村 、同安区新民镇梧侣社区被调整为高风险地区。具体信息如下:调整主体:福建省厦门市应对新冠肺炎疫情工作指挥部。调整时间:22日发布通告,即日起执行。调整内容:将同安区新民镇柑岭村、同安区新民镇梧侣社区由中风险地区调整为高风险地区 。
根据最新数据 ,全国共有42个中高风险地区。其中,高风险地区有3个,均位于福建省和黑龙江省。福建省厦门市同安区新民镇以及莆田市仙游县枫亭镇的部分区域被列为了高风险地区 。而黑龙江省哈尔滨市巴彦县兴隆镇兴隆林业局有限公司街道办事处全域也处于高风险状态。中风险地区则有39个,分布较为广泛。
高风险:厦门市同安区所属的新民镇湖里工业园以东、同明路以西 、集安路以南、集贤路以北的区域 。高风险:莆田市仙游县所属的枫亭镇。中风险:莆田市仙游县所属的郊尾镇后沈村、赖店镇象岭村 、园庄镇大埔村。中风险:泉州市泉港区所属的界山镇东丘村 。
厦门市已调整高风险地区范围 ,将同安区新民镇整体划定为高风险地区,并新增多个中风险地区,包括同安区大同街道、祥平街道、五显镇的部分区域以及湖里区江头街道的一个小区。疫情传播特点:同安区作为工厂区 ,病毒在密闭空间下容易产生传播,由于人数较多,引起了社会面传播。
严重 。同安区的疫情形势仍然严峻 ,正处于胶着的攻坚阶段,厦门市应对新冠肺炎疫情工作指挥部发布通告,根据当前厦门市疫情防控实际情况 ,经专家研判,同安地区为高风险地区。
12月3日云南陇川疫情最新消息以及风险等级划分
〖壹〗、月3日陇川县风险等级划分如下:根据国务院联防联控机制规定,经专家组评估 ,自2021年12月3日9时起,陇川县以下区域调整为高风险区:高风险区范围:景岭博郡建筑工地以北 、勐宛山水建筑工地以西、仁和医院和星云小区以南、勐宛南路延长线以东片区(即71网格)。
〖贰〗 、云南省陇川县发布通告,自12月3日9:00起,所有的人员如果没有必要的话 ,不要随意的进入陇川主城区,而且在陇川主城区工作和生活的人都要凭着自己有效的凭证,身份证户口本等证明 ,随着48小时的核酸阴性证明扫码测体温后进入。
〖叁〗、疫情防控中高风险地区德宏州边境县市瑞丽市、陇川县因毗邻缅甸,边境防疫压力大,可能因疫情突发实施临时封闭管理 。例如2024年底曾因境外输入风险升级管控 ,导致部分旅客滞留。西双版纳州勐海县 、打洛镇作为中老、中缅边境口岸,这些区域常因跨境疫情动态调整管控措施,存在旅行途中突遇封控的可能性。
〖肆〗、云南省根据疫情风险等级评估结果 ,将129个县(市 、区)划分为高风险(15个)、较高风险(17个)、中风险(41个) 、较低风险(27个)、低风险(29个)五类地区,其中昆明主城四区中的官渡区、五华区、西山区 、盘龙区被列为高风险地区 。
〖伍〗、月17日0 - 24时,云南新增本土感染5例确诊病例和25例无症状感染者 ,涉及瑞丽市、陇川县 、河口县等地。具体情况如下:本土确诊病例(5例)瑞丽市在集中隔离点发现4例。本土无症状感染者转为确诊病例1例 。本土无症状感染者(25例)瑞丽市:在集中隔离点发现14例、封控区核酸筛查中发现1例。
发表评论