西安高新疫情管控地区/西安高新区最新疫情
西安市疫情指挥部24小时电话
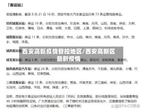
西安防疫中心24小时电话为029-87448052;029-89820896,也可以拨打西安疾控中心电话029-85510565。

因疫情复杂多变 ,疫情政策随时调整变动,您可通过关注“陕西发布 ”“西安发布”“健康陕西发布”“西安疾病控制 ”等官方微信公众号或致电029-12345西安市民热线及属地疫情防控指挥部询问电话获取最新疫情政策信息 。

陕西省西安市西咸新区疫情防控电话为029-33585591。在重点区域、重点活动管控中,西咸新区适度控制农村集市 、庙会、社火等聚集性活动规模、降低频次。对农村棋牌室 、网吧、电影院等聚集性场所实行错峰限流管理 ,农村养老院、儿童福利院等特殊机构加强封闭管理 。个人疫情防护措施 不聚集,特别是高风险地区。
西安市疫情防控指挥部于2020年1月24日晚开通了24小时询问热线电话两部,1月26日又新增两部 ,共计四部热线(029-87448052,029-89820896,029-89821003,029-89820877)。为严明工作纪律 ,全力助推我市新型冠状病毒感染的肺炎疫情防控工作 。
西咸新区和高新区关于恢复正常生产生活秩序联合通告
〖壹〗 、自2022年1月24日0时起,西安高新区、西咸新区沣东新城全域降为低风险区,在严格落实常态化疫情防控措施的前提下 ,有序恢复正常生产生活秩序。 具体安排如下:社区(村组)出入管理出入小区不再查验48小时核酸检测阴性证明,市民凭“一码通”绿码正常出入。各社区(村组)需落实测温、扫码、戴口罩 、保持一米线、避免聚集等常态化防控措施。

“疫 ”路有你——西安高新区抗击疫情一线见闻
〖壹〗、分区分类精准施策,动态调整防控策略根据12月28日西安市第39场疫情防控新闻发布会 ,雁塔区 、长安区、高新区自当日起每天开展一次全区核酸筛查;莲湖区则根据实际情况增加筛查频次 。此举旨在通过高频次检测快速筛查潜在风险,为科学研判疫情形势提供数据支持。
西安现在是否高风险地区
总结:若居住在低风险地区,无需离市证明即可出西安;若在中高风险地区 ,必须按流程办理离市证明,并备齐核酸证明、健康码等材料。出行前务必核实最新政策,合理规划行程 。
西安处于中高风险地区时:提倡在西安地区人员近期不返商 ,必须返商的集中隔离14天,落实14日5次核酸检测(隔离 、核酸检测费用自理),另加7天居家健康监测。确需从中高风险地区返商的必须主动提前报备。
“西安全面解封”是假消息 。经核实,官方并未发布“西安1月25日将全面解封”此类信息。广大市民群众应不信谣、不传谣 ,对网上传言注意甄别,不编造、不转发未经核实的信息,共同营造清朗的网络空间 ,维护良好的社会秩序。
依据当前风险等级政策:近来西安市全部为低风险区,根据青岛市现行的隔离核酸政策,来自低风险地区的人员原则上不需要隔离 。
没有贴纸的外来人员可以进入西安 ,但需根据最新防疫政策落实相应管控措施。具体如下:中高风险地区来返人员:落实集中隔离14天措施。中高风险地区所在区县的其他来返人员:落实居家隔离14天措施 。直辖市和副省级城市中高风险地区所在乡镇或街道的其他来返人员:落实居家隔离14天措施。
西安疫情最新消息,全市封控为谣言,部分学校延迟开学
西安疫情最新消息:全市封控为谣言,部分学校延迟开学,近来共有63个高风险地区和45个中风险区域。以下是详细情况:疫情数据与趋势昨日西安新增5例确诊病例和9例无症状感染者 ,确诊人数较前一日有所下降。由于确诊人员活动轨迹复杂,导致高风险区域持续增加 。
此前2月10日,学校对返校时间作出调整:原定2022年2月18日—20日的学生分期分批错峰返校时间 ,调整为2022年2月25日—27日。广西地区 桂林电子科技大学:学生延期返校,原则上全体学生集中返校时间不早于3月4日,在学校未发布学生返校通知前,学生不得擅自提前返回学校。
近来多地明确延迟开学 ,山西宣布3月15日前不开学,具体开学时间将视疫情防控情况提前一周通知;其他地区如重庆 、广东、安徽等也发布延迟开学通知,并开展线上教育 。 以下为详细信息:教育部及地方延迟开学政策 教育部党组会议明确:疫情未有效控制前 ,大学生不返校、高校不开学;开学后需严格校园管理措施。
发表评论