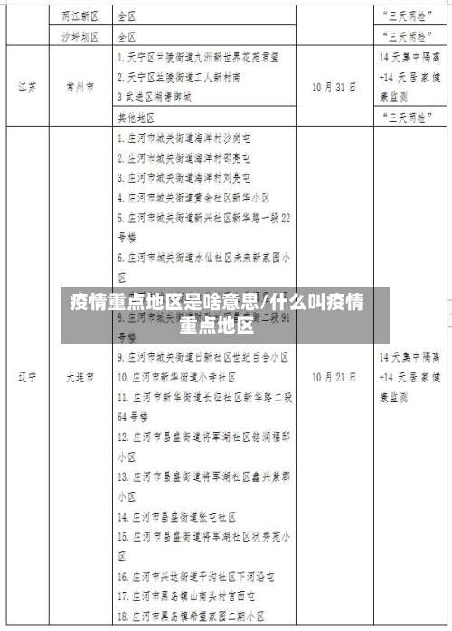
疫情重点地区是啥意思/什么叫疫情重点地区
重点管控地区什么意思
〖壹〗 、重点管控地区是指在突发事件发生后 ,国家或者区域政府在指定的范围之内进行特别管理和控制的区域。这种管控通常针对区域内可能发生的一切不可预测的事件,以确保公共安全和社会稳定 。以下是对重点管控地区的详细解释:管控背景 重点管控地区的设立,通常是在突发事件发生后。

〖贰〗、重点管控地区是指在突发事件发生后,国家或者区域政府为了应对区域内发生的一切不可预测的事件 ,在指定的范围之内对交通、人流、航空等可控制的设备 、工具进行重点管理和控制的地区。

〖叁〗、重点管控地区是指:通常所说的中高风险地区所在的行政区域。重点管控地区管理措施:从管控指令下达日期以后该地区来(返)沈人员一律实施集中隔离医学观察,隔离期限至来(返)沈后满14天,期间进行2次核酸检测;管控指令下达日期之前14天内该地区来(返)沈人员要进行核酸检测和健康监测工作 。
〖肆〗、重点管控地区是指在突发事件发生后 ,国家或区域政府为了应对不可预测的事件,在指定范围内对交通 、人流、航空等可控制的设备、工具进行重点管理和控制的地区。具体来说:管控范围:重点管控地区的管控范围通常涵盖了交通系统 、人流密集区域以及航空运输等方面。
〖伍〗、重点管控地区通常在突发事件发生后被划定,这一区域内的任何不可预测事件都将受到国家或地方政府的特别监管 。管控措施涵盖交通、人流 、航空等可控制的设施和工具 ,以确保公共安全。突发事件是指突然发生的事件,其影响可能危及社会安全,需要采取紧急应对措施。
疫情三防区是什么意思?
〖壹〗、疫情三防区是指针对疫情扩散和传播 ,为了落实防控措施而划分的特定区域,具体包括人员聚集场所防控区、重点地区防控区和居民小区防控区 。人员聚集场所防控区:主要指的是酒店 、商场、医院等人员流动频繁、易于造成疫情传播的区域。在这些地方,需要加强人流管控和体温检测 ,以降低疫情传播的风险。
〖贰〗、疫情防控“三防”是指防输入 、防扩散、防输出 。冠状病毒家族是一个大型病毒家族,已知可引起感冒以及中东呼吸综合征和严重急性呼吸综合征等较严重疾病。新型冠状病毒是一种以前从未在人体中发现的冠状病毒新毒株。人感染了新型冠状病毒后,常见症状包括呼吸道症状、发热 、咳嗽、气促和呼吸困难等 。
〖叁〗、防输入 、防扩散、防输出:防输入:防止病毒从外部传入本地区。防扩散:一旦有病例出现,防止病毒在本地范围内进一步传播。防输出:防止本地病例将病毒传播到其他地区。防漏洞、防输入 、防扩散:防漏洞:在防控措施中查找并堵塞可能存在的漏洞 ,确保防控体系的完整性 。防输入与防扩散同上。
〖肆〗、疫情三防是指:未病先防 只有对社区中大量的隔离人群尽早进行医学干预,才能够切断传染源头,使患者数量下降 ,缓解医疗机构压力。因此,必须将社区防治作为疫情整体防控的第一道防线,而且刻不容缓 。已病防变 对于已经确诊的患者 ,通过服用中药防止轻型、普通型转为重型,并且降低重型 、危重型死亡率。
重点管控地区和重点关注地区的区别
〖壹〗、重点管控地区是指通常所说的中高风险地区所在的行政区域。重点关注地区是指重点管控区所在的地市除重点管控区以外的行政区域 。重点关注地区指的是需要增加注意力的区域也就是说需要重点跟进和关心的区域,重点关注地区意味着该地区成为了重点关注的对象 ,同时也需要对其予以重点关注。
〖贰〗、重点管控地区和重点关注地区区别是什么?重点管控地区是指:通常所说的中高风险地区所在的行政区域。
〖叁〗、重点管控地区和重点关注地区区别:重点管控地区是指:通常所说的中高风险地区所在的行政区域,例如江苏省南京市江宁区 。
〖肆〗 、重点管控地区是已经出现疫情,重点关注地区是还没证实有病例出现 ,但是有在验证中的。重点管控地区:我们通常所说的中高风险地区所在的行政区域,例如江苏省南京市江宁区。截至8月3日,国内高风险地区4个、中风险地区119个 。
〖伍〗、重点关注地区是指重点管控区所在的地市除重点管控区以外的行政区域;行政区划。对于疫情重点关注地区来(返)工作人员,全国各地有相对的监管对策。例如沈有的城市要求 ,从重点关注地区来(返)工作人员需给予7日内或两天新冠病毒核酸检测阴性证实,没法给予核酸检测阴性信息内容的,需第一时间接纳核酸检验。

发表评论