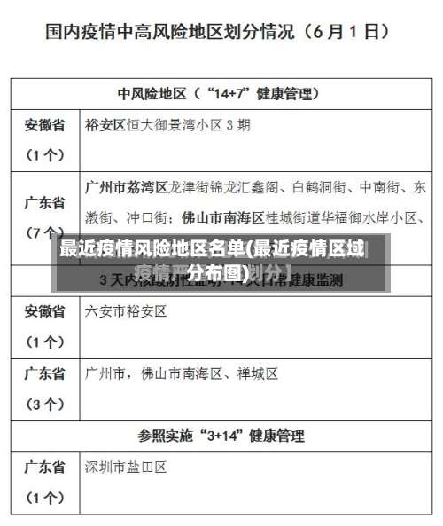
最近疫情风险地区名单(最近疫情区域分布图)
北京行程码摘星!具体什么时候去掉星号的?附官方最新消息
摘星意义:居民行程码不再标注星号,生活逐步恢复正常 ,出行限制解除。官方依据:国务院客户端小程序显示,北京市行程卡上的星号于2月16日0时消失,确认摘星成功。历史对比:类似情况曾出现在深圳等城市 ,但需注意疫情反复可能导致风险等级再次调整 。

北京行程码已摘星。截至2022年2月16日0时,北京市丰台区玉泉营街道万柳园社区已不在中风险区中显示,北京全市均为低风险地区 ,行程码星号随之消失。星号消失的条件:行程卡带星号表示用户过去14天内途径或到访过存在中高风险地区的城市 。

摘星的条件当用户过去14天内的行程轨迹不再包含任何中高风险地区所在城市时,行程码的星号会自动消失。这一过程由系统根据通信大数据自动判定,无需用户手动申请。例如 ,若北京某区域降为低风险,且用户未再进入其他中高风险地区,14天后星号即会消除 。

北京摘星指的是北京居民的行程码上不再显示星号标记 ,意味着当地风险等级调整后,居民生活与工作秩序恢复正常。 具体解释如下:行程码星号的含义行程码由工信部推出,通过手机信号定位用户14天内的到访地区。若某城市存在中风险或高风险地区,该城市名称右上角会标注星号(*) 。

使用微信怎么查询疫情高低风险区
步骤1:进入微信个人中心打开微信 ,点击右下角【我的】,进入个人中心页面,找到【支付】选项。步骤2:进入城市服务界面在支付页面中 ,向下滑动找到【城市服务】入口,点击进入。步骤3:选取抗疫查询功能在城市服务界面中,找到【抗疫服务】分类 ,点击【抗疫查询】 。
选取“防疫查询”功能:在“城市服务 ”页面中,通过搜索或浏览找到“防疫查询”选项并点击。此功能专门提供疫情防控相关信息的查询服务。点击“全国中高风险疫情地区”:在“防疫查询 ”页面中,找到“全国中高风险疫情地区”选项并点击。系统将自动加载并显示最新数据 。
打开手机中的微信app ,点击上面搜索的选项。进入搜索的页面后,输入粤省事,点击结果中的小程序。在粤省事的页面中 ,点击疫情区域的选项 。进入疫情区域的页面后,可以查看高风险和中风险的地区。点击页面右上角三个点的图标,即可可以分享给好友。
具体步骤:进入小程序入口打开微信,点击底部导航栏的“发现”选项 ,选取“小程序 ”功能 。搜索政务平台在小程序搜索框中输入“国家政务服务平台”,或通过历史记录找到该小程序并进入。选取风险查询功能在小程序首页找到“各地疫情风险等级查询”入口,点击进入查询页面。
进入风险地区查询界面在疫情信息页面中 ,向下滑动屏幕,找到“风险地区 ”入口并点击,系统将展示风险地区查询功能 。查询具体地区风险等级在风险地区页面中 ,可通过两种方式查询:定位所在地区:系统自动识别当前定位,直接显示所在地区的风险等级(如低风险、中风险或高风险)。
通过微信查看全国中高风险疫情地区的具体操作步骤如下:打开微信并进入小程序界面启动微信后,点击底部导航栏的“发现”选项 ,在发现页中选取“小程序”功能入口。搜索并进入国家政务服务平台在小程序搜索框中输入“国家政务服务平台 ”,点击搜索结果中的官方小程序进入 。
云南公布129个县(市 、区)疫情风险等级!昆明主城四区等被列为高风险
〖壹〗、云南省根据疫情风险等级评估结果,将129个县(市、区)划分为高风险(15个) 、较高风险(17个)、中风险(41个)、较低风险(27个) 、低风险(29个)五类地区 ,其中昆明主城四区中的官渡区、五华区、西山区 、盘龙区被列为高风险地区。
〖贰〗、截至2019年5月,昆明市土地面积21473平方公里,下辖7个市辖区、3个县 、3个自治县、1个县级市,分别是五华区、盘龙区、官渡区 、西山区、呈贡区、晋宁区 、东川区、安宁市、富民县 、嵩明县、宜良县、石林彝族自治县 、寻甸回族彝族自治县、禄劝彝族苗族自治县。
俄罗斯单日新增创新高,普京:有很多问题,没啥好吹的
〖壹〗、俄罗斯新冠肺炎疫情快速蔓延 ,过去一日新增确诊2558例,创单日增幅新高,累计确诊超8万例 ,居世界第15位。当地时间4月13日,普京在有关疫情的视频会议上表达了对疫情形势的担忧,并作出相关表态:承认疫情严峻 ,无好转迹象:普京表示俄罗斯疫情没有好转,新增病例越来越多,未来几周将起决定性作用 。
〖贰〗 、当地时间12日 ,俄罗斯单日新增新冠死亡病例973例,再度创下疫情以来的新高。同时,俄罗斯报告过去24小时新增新冠确诊病例28190例 ,这也是疫情暴发以来俄罗斯单日新增死亡病例数比较高值。面对如此严峻的疫情形势,俄罗斯总统普京紧急提醒,接种疫苗是防范新冠病毒的最重要方式,政府将全面推进新冠疫苗的接种速度 。
〖叁〗、俄罗斯当前每年因酒死亡40万 ,远超政策激励的新增人口。未来展望:依赖扩张,难题无解短期:人口负增长依赖对外扩张(如吸收乌克兰人口)维持,但不可持续。长期:战争损耗、老龄化、酗酒 、经济固化等问题交织 ,若无根本性改革,人口负增长几乎无解 。
2022年5月19日北京中高风险地区最新名单最新
〖壹〗、截至2022年5月18日24时,经市疾控中心评估 ,按照《北京市新冠肺炎疫情风险分级标准》,朝阳区3地、房山区3地 、通州区1地调整风险等级。升级为中风险地区:房山区阎村镇北京理工大学房山分校:近14天累计报告4例本土确诊病例,即日起由低风险地区升级为中风险地区。
〖贰〗、022年5月3日起 ,北京市部分区域风险等级调整如下:高风险地区升级情况截至2022年5月2日24时,以下地区因近14天累计报告本土确诊病例数达到标准,由中风险地区升级为高风险地区:朝阳区十八里店乡周家庄村:累计报告6例本土确诊病例 。
〖叁〗、022年5月1日北京市风险等级调整情况如下:新增高风险地区:朝阳区双井街道广和南里二条(由中风险地区升级)。新增中风险地区:朝阳区豆各庄乡朝丰家园社区 、十八里店乡吕家营村;房山区窦店镇芦村;通州区于家务回族乡西里社区、新华街道盛业家园社区、中仓街道新华园社区(均由低风险地区升级)。
〖肆〗 、022年5月2日 ,北京市将朝阳区建外街道北郎东社区、劲松街道农光东里社区,房山区窦店镇一街村3地由中风险地区升级为高风险地区 。升级原因:截至2022年5月1日24时,朝阳区建外街道北郎东社区、劲松街道农光东里社区近14天各累计报告6例本土确诊病例。
重庆管控区管理规定(附最新管控区名单)
重庆管控区实行“人不出区 、严禁聚集”的管控措施,人员原则上居家健康监测 ,确需出入小区的人员要落实查证、验码、测温、登记的规定。
不能。重庆渝北区对部分区域划为封控区后,车辆通行受到严格限制,具体如下:封控区范围及管理措施重庆渝北区将重庆星充新能源科技有限公司所在地 、渝北区黄泥磅纳吾优艺术酒店、东原晴天见小区划为封控区 ,实施全面封闭管理 。所有人员和车辆均不得进出,确保封控区内与外界完全隔离。
江铃·福特(重庆市巴南区渝南大道41号):此地点也被划入封控区范围,按照封控区的管理标准 ,实施全面的封闭措施,保障区域内疫情不外溢。管控区(1个)巴南区鲁能南渝星城小区:该小区被划定为管控区,管控要求为“人不出区、严禁聚集” 。
核心区域限行规定重庆市核心区域(如渝中区 、江北区、沙坪坝区等主城区)在2022年3月1日至2023年2月28日期间 ,主要针对载货汽车实施限行措施。具体包括:限行车辆类型:核定载质量1吨以上的载货汽车(含专项作业车)。限行时间:每天7:00-22:00,禁止在限行区域内通行 。
临时管控区调整解除解放碑街道罗汉寺社区桔子酒店(解放碑步行街店)、丽朵酒店(解放碑店) 、美宜佳便利店(新华路140号)临时管控区管理措施。解除时,须严格查验进出人员规定轮次核酸检测结果阴性和健康码“绿码”证明 ,确保不漏一人。
发表评论