新型肺炎疫情出现的地区/新型肺炎的疫情现况
上海本轮疫情发现的本土感染者超过80%已出院出舱
〖壹〗 、已治愈出院(舱)人数:481 ,881人 累计发现本土阳性感染者总数:在院患者(114,971人) + 出院(舱)患者(481,881人) = 596,852人 出院(舱)比例计算:481 ,881 ÷ 596,852 ≈ 80.7%,符合“超过80% ”的表述 。

〖贰〗、奉贤、金山和崇明等3区疫情持续低位 ,其中金山区和崇明区首日达到社会面清零目标。出院出舱情况 4月19日,上海全市本土确诊病例出院1682例,无症状感染者解除集中隔离医学观察25411例 ,出院出舱人数27093例,出院出舱人数持续增加。他们将返回居住地接受健康监测。
〖叁〗、截至5月2日,上海单日新增病例从7万的峰值降至6000例以下 ,有效传播指数(Rt值)从27下降到0.67,表明疫情传播风险已得到有效遏制 。近2/3的感染者已治愈出院,方舱医院出现空余床位 ,如国展中心方舱医院已连续4天入舱人数少于出舱人数,累计出院患者超10万人。
〖肆〗 、关于“孩子从方舱出来后父母都不要”的澄清事件背景:5月7日,两篇题为《上海方舱出来后没人要的孩子》《孩子转阴后有家难回 有时候我们真的缺乏母爱》的文章在网上热传,引发关注。事件还原:孩子小A(化名)今年12岁 ,一直与家人相处和睦 。
〖伍〗、出院出舱人员复阳后的处理方式如下:复阳判定与传染性评估实践研究证明,恢复期新冠患者核酸检测Ct值≥35时,样本中无法分离出活病毒 ,表明患者已不具有传染性。因此,只要符合Ct值≥35的标准,即可出院(舱)或解除隔离管理。
新冠是在哪几年出现并最终结束的?
新冠病毒疫情于2019年12月在中国武汉首次爆发 ,世界卫生组织在2023年5月宣布全球疫情紧急状态结束 。疫情最初在2019年12月于湖北省武汉市出现不明原因肺炎病例,同月31日确认新型冠状病毒肺炎疫情爆发。2020年1月30日,世界卫生组织将其列为世界关注的突发公共卫生事件 ,标志着疫情开始引起全球关注。
经过近三年的防控,2022年12月9日,国家卫生健康委员会宣布新冠疫情正式结束 。2023年1月8日起 ,中国对新冠病毒感染实施“乙类乙管”,调整后的疫情防控措施不再按甲类管理。虽然疫情官方宣布结束,但新冠病毒并未完全消失,仍以较低水平在人群中传播 ,并可能随着变异出现周期性波动。
新冠病毒疫情开始于2019年12月,结束时间没有全球统一的官方宣布,但到2023年3月 ,全球范围内的疫情影响已显著减弱,大多数国家恢复了正常的社会经济活动 。疫情于2019年12月在中国湖北省武汉市首次被发现,当时报告了多例不明原因的病毒性肺炎病例 ,后经确认是由新型冠状病毒(SARS-CoV-2)引起。
疫情在2003年6月后逐渐得到控制,最终于2003年7月被宣布基本结束。中国作为疫情最严重的国家之一,通过严格的防控措施(如隔离、追踪密切接触者 、限制人员流动等)有效遏制了病毒传播。
新冠疫情起始于2019年 。2019年12月 ,湖北省武汉市陆续发现多例不明原因肺炎病例,后被确定为新型冠状病毒肺炎。 关于结束时间新冠疫情并没有一个绝对意义上全球统一的“结束”节点。不同国家和地区根据自身疫情形势、防控政策调整等因素,在不同阶段宣布进入新的阶段 。
新冠疫情最初发现于2019年12月。当时在湖北省武汉市陆续出现不明原因肺炎病例 ,随后被确定为新型冠状病毒肺炎疫情。而关于疫情结束时间,并没有一个绝对统一的界定 。从全球范围来看,疫情防控是一个动态的过程。

截至3月19日24时新型冠状病毒肺炎疫情最新情况
截至3月19日24时,全国新型冠状病毒肺炎疫情情况如下:新增确诊病例:4例 ,均为境外输入病例,分布在广东(2例)、江苏(1例) 、浙江(1例);无新增本土确诊病例。新增死亡病例:0例 。新增疑似病例:1例,为境外输入病例(在上海)。新增治愈出院病例:6例。解除医学观察的密切接触者:465人 。
截至3月24日24时 ,全国新型冠状病毒肺炎疫情情况如下:新增确诊病例:47例,均为境外输入病例。分布地区:上海19例,北京5例 ,广东5例,天津4例,福建4例 ,内蒙古2例,江苏2例,四川2例 ,吉林1例,浙江1例,山东1例,陕西1例。新增死亡病例:4例 ,其中湖北武汉2例,其他地区2例。
截至3月19日24时 新型冠状病毒肺炎疫情最新情况 国家卫生健康委员会官方网站截图 3月19日0—24时,31个省(自治区、直辖市)和新疆生产建设兵团报告新增确诊病例1737例 。
022年3月19日12时至24时滨州市新型冠状病毒肺炎疫情情况2022年3月19日12时至24时 ,全市报告新增新冠肺炎本土确诊病例27例,其中阳信县12例、邹平市11例 、惠民县4例,2例为普通型、25例为轻型。新增本土无症状感染者309例 ,其中阳信县266例、邹平市34例 、惠民县8例、沾化区1例。
截至3月20日24时,全国新型冠状病毒肺炎疫情情况如下:新增确诊病例:2027例 境外输入:80例(湖南18例,上海17例 ,广西15例,广东7例,福建6例 ,北京4例,天津4例,黑龙江3例,山东3例 ,四川2例,浙江1例),含23例由无症状感染者转为确诊病例 。
全国肺炎高发地区是哪里?
全国肺炎高发地区曾集中在湖北省 ,尤其是武汉市。具体分析如下:在新型冠状病毒引发的肺炎疫情初期,湖北省武汉市是疫情的核心暴发地。这一结论基于病毒传播的早期特征: 病毒溯源与传播路径新型冠状病毒最早在武汉市被发现,并通过人际接触、呼吸道飞沫等途径快速扩散 。
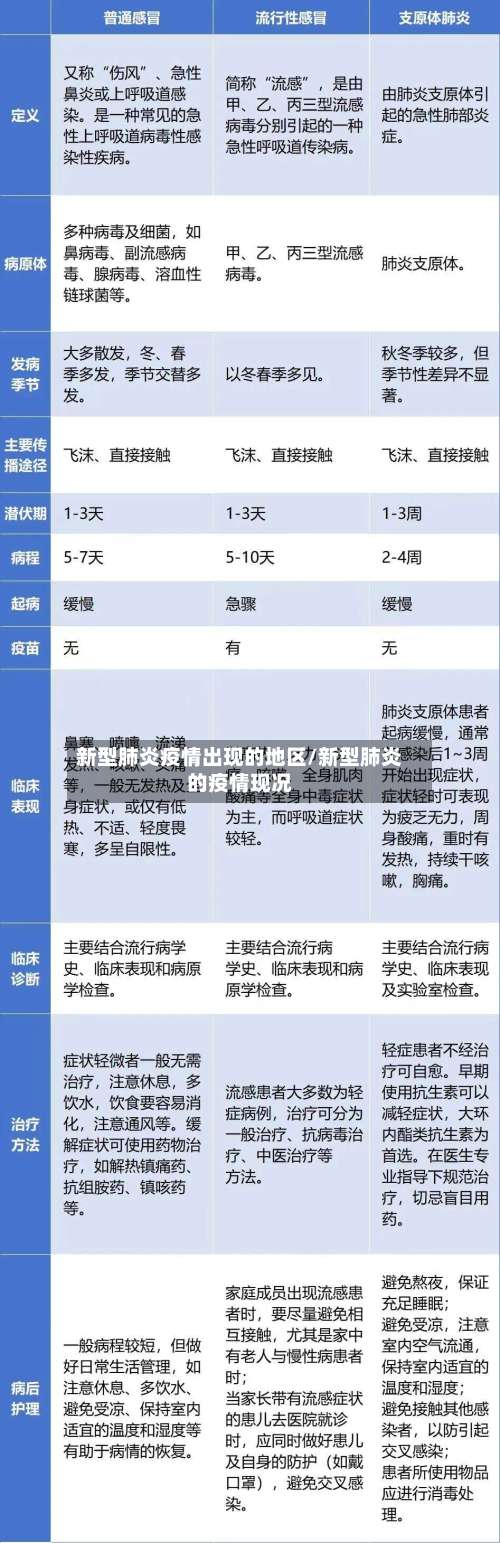
支原体肺炎是生活中比较常见的一种疾病 ,也是秋冬季节高发疾病之一,每年都会有很多人感染生病。今年尤其严重。根据相关信息显示,支原体肺炎在北京、上海以及广州等地区会比较多 。
以北京地区为例 ,每年8月到12月是肺炎支原体感染的高发期,通常在每年11月左右达到高峰。识别传播方式与感染症状传播方式:肺炎支原体感染患者和无症状感染者是主要的传染源,潜伏期1 - 3周 ,潜伏期内至症状缓解数周均有传染性。主要通过飞沫传播,在咳嗽 、打喷嚏、流鼻涕时的分泌物中均可携带病原体 。
肺炎支原体感染可全年发生,北京地区每年8月到12月为感染高发期,一般在11月左右达到高峰 ,但今年提前来袭且患者数量较往年明显增加,有儿科医生指出今年可能是肺炎支原体流行大年。
发表评论