现在周口地区还有疫情吗/周口现在还能出去吗
周口可以正常出入吗
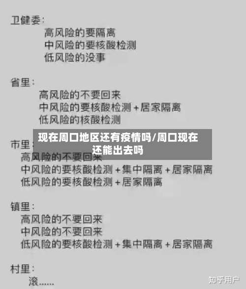
〖壹〗、为了防控新冠疫情,各地均实施了出入管控政策,周口近来属于低风险地区 ,离开周口并没有特别规定,进入周口需来自低风险地区,提问检测正常 ,健康码和行程码均为绿码,对于中高风险地区的人员实施劝返。

〖贰〗 、周口师范学院是对外开放的,但近来的出入受到疫情的影响而有一定的限制 。具体情况如下:非封闭管理:周口师范学院并未采取封闭管理措施 ,拥有上万名学生,是一个开放的校园环境。出入限制:由于疫情的影响,近来学校的出入受到一定的限制 ,这是为了保障校园内的安全与健康。

〖叁〗、所有人员非必要不流动,各党政机关、企事业单位(含驻周单位)工作人员原则居家办公 。除疫情防控 、医疗救护、应急抢险、垃圾处理 、行政执法和保障城市基本运行的水、电、燃气 、通讯等行业工作人员,凭单位证明或工作证件可以出行外 ,其他人员非必要不外出。

〖肆〗、周口师范学院共有四个大门,分别是东门、北门 、西门和南门。东门临着中原路,行人和车辆都可以通行 。北门靠近建设路,主要用于后勤部门的物资供应和人员进出。西门则位于嵩山路 ,主要方便学生购物和用餐,仅允许行人通行,不开放给车辆。南门作为学校的正大门 ,行人和车辆都可以自由出入 。
3月30日河南省新增本土确诊病例15例本土无症状感染者19例
〖壹〗、月30日0—24时,河南省新增本土确诊病例15例,均在周口市;新增本土无症状感染者19例 ,分布在周口市(14例)、驻马店市(3例)、郑州市(1例) 、新乡市(1例)。以下为详细信息:新增本土确诊病例 总数:15例 地区分布:全部位于周口市(15例)。
〖贰〗、全国疫情数据(3月30日0-24时)新增本土确诊病例:1803例分布:吉林1340例、上海355例 、黑龙江19例、河南15例、福建11例 、广东11例、浙江10例、辽宁9例 、河北5例、江苏5例、天津4例 、四川3例等 。含56例由无症状感染者转为确诊病例(吉林20例、上海16例、福建6例等)。
〖叁〗、本土病例情况本土新增确诊病例20例,全部集中在广东省。截至5月30日24时,全国现有确诊病例328例 ,其中重症病例6例。累计报告确诊病例91099例,累计治愈出院病例86135例,累计死亡病例4636例 。无症状感染者动态新增无症状感染者19例 ,其中境外输入16例,本土3例(均在广东)。
〖肆〗 、江西:1例(在南昌市)。河南:1例(在焦作市) 。重庆:1例(在沙坪坝区)。无症状转确诊:54例(吉林36例,天津6例,福建6例 ,广东3例,山东2例,甘肃1例)。其他情况:无新增死亡病例 ,新增疑似病例6例(均为境外输入,在上海) 。
〖伍〗、月11日0—24时,国家卫健委通报新增本土确诊病例476例 ,新增本土无症状感染者1048例。具体分布如下:本土确诊病例分布:山东省:159例,其中青岛市139例、德州市10例 、淄博市4例、威海市2例、滨州市2例 、烟台市1例、潍坊市1例。吉林省:134例,其中吉林市66例、长春市63例 、延边朝鲜族自治州5例 。

周口市新冠肺炎疫情防控指挥部办公室发布疫情防控提醒
严格遵守防疫规定未返周人员:正在外地出差、旅游的人员需做好旅途、就餐等过程中的个人防护。拟返周人员:从上海 、苏州、徐州、杭州来(返)周人员 ,须提前24小时向目的地社区(村)和单位报备,配合落实防控措施。
密接人员:同车返回的3名工友作为密切接触者,同步落实集中医学隔离观察 ,截至通报发布时(4月20日),核酸检测结果均为阴性 。防控管理:淮阳区疫情防控指挥部对隔离点、转运车辆等场所进行全面消杀,并持续监测相关人员健康状况。
周口发布”微信公众号消息,周口市新冠肺炎疫情防控指挥部办公室发布关于进一步加强市中心城区疫情防控工作的紧急通告。当前 ,全国 、全省和周口市疫情防控形势严峻复杂,为全面彻底阻断疫情传播,切实保障人民群众生命安全和身体健康 ,市中心城区自2022年5月6日零时至5月9日24时进入应急状态。
月27日,转送至集中隔离点 。4月7日,经疾控专家组诊断为无症状感染者 ,已转送至定点医院。无症状感染者148 学生,系病例31的孙子,现住址:太康县芝麻洼乡三所楼村。3月20日至21日 ,每天8时许由病例31送其前往高贤乡聚台岗村小学上学,17时许接回家中 。
商丘市新冠肺炎疫情防控指挥部办公室针对外地来(返)商人员发布了重要提醒,具体内容如下:法律责任 配合各项疫情防控措施 ,是公民的法定责任。单位和个人违反规定,导致疫情传播或者其他严重违法后果的,依法承担民事、行政、刑事责任。
太康县新冠肺炎疫情防控指挥部关于对太康县部分区域实行分类管理的通告我县在新冠肺炎疫情核酸检测中发现1例确诊病例 、1例无症状感染者 。
周口淮阳区关于新冠肺炎无症状感染者活动轨迹的通报
〖壹〗、022年4月19日,周口市淮阳区发现1例新冠肺炎无症状感染者 ,系援建上海方舱医院返淮人员,其活动轨迹及处置情况如下:返淮行程该无症状感染者与3名淮阳籍工友(共4人)于4月18日持48小时核酸检测阴性证明,乘自驾车从上海返淮。
〖贰〗、月10日 ,郑州新增一例本土无症状感染者。新乡市新乡县公布一名密切接触者行程轨迹2022年7月5日18:28,新乡市新乡县新冠疫情指挥部收到“河南省一体化疫情防控管理平台—区域协查平台”密切接触者申某某协查通知 。经调查,新乡县翟坡镇东大阳村的居民申某某为6月29日核酸阳性人员王某某的密切接触者。
〖叁〗 、新华社北京2月18日电 新冠肺炎疫情防控工作再次传来佳音:全国高风险地区18日全部清零。根据国务院联防联控机制有关要求 ,从18日零时起:将黑龙江哈尔滨市利民开发区裕田街道、呼兰区建设路街道风险的等级调整为低风险 。
河南哪个地方没有疫情?
〖壹〗、截至近来,河南省没有疫情的城市有南阳市 、三门峡市和济源市。以下是详细信息:南阳市:未报告新冠肺炎确诊病例或无症状感染者,属于无疫情地区。三门峡市:同样未出现新冠肺炎相关病例 ,保持无疫情状态。济源市:作为河南省直辖的县级市,也未报告疫情发生 。
〖贰〗、河南没有地方出现疫情。2021年2月25日0时-24时,河南省无新增确诊病例、疑似病例 ,新增无症状感染者2例(为境外输入),1例无症状感染者解除医学观察。截至2021年2月25日24时,河南省累计报告本地确诊病例1273例,其中死亡病例22例 ,出院病例1251例 。
〖叁〗 、开封,商丘等。根据国家疫情防控中心显示,截止2022年8月15日。开封 ,商丘,濮阳,新乡 ,南阳,驻马店,周口 ,三门峡,安阳,鹤壁 ,平顶山均无疫情 。
〖肆〗、截止2022年11月9日,许昌没有疫情。截止2022年11月9日,许昌市无新增本土和新增无症状病例,没有疫情。河南省 ,简称“豫 ”,中华人民共和国省级行政区 。省会郑州,位于中国中部 ,东接安徽、山东,北接河北、山西,西连陕西 ,南临湖北,总面积17万平方千米。
〖伍〗 、通过查询相关公开信息2020年3月11日报道鹤壁市无新型冠状病毒肺炎确诊病例。
发表评论