怎么排查附近疫情地区呢(怎么查附近的疫情情况)
怎么联系当地社区报备
〖壹〗、可以通过天府市民云APP联系当地社区进行报备,具体操作步骤如下:准备工具:确保使用的手机为小米12(其他型号手机若支持该APP亦可) ,系统版本为MIUI13,并已下载安装天府市民云0版本。进入报备入口:打开天府市民云APP,在首页或相关功能板块中找到“社区报备”选项并点击进入 。

〖贰〗 、向当地社区报备可通过微信小程序“我的长沙 ”完成 ,具体操作步骤如下:打开微信并搜索小程序打开手机上的“微信”软件,在搜索栏输入“我的长沙”,进入该微信小程序。在首页中找到“来长登记 ”功能入口。选取登录方式进入“来长登记”页面后 ,选取第一个选项“个人登录”,完成身份验证流程 。

〖叁〗、进入报备入口打开天府市民云APP,在首页或功能列表中找到【社区报备】选项 ,点击进入报备专区。发起报备申请在报备专区界面中,点击【我要报备】按钮,系统将跳转至信息填写页面。此步骤为报备流程的核心环节,需确保操作准确 。

〖肆〗、核心操作流程 进入微信搜索界面打开微信APP ,点击底部导航栏的「发现」选项,进入后点击顶部「放大镜」图标进入搜索界面。定位健康码小程序在搜索框输入「渝康码」(以重庆地区为例,其他地区可替换为当地健康码小程序名称 ,如北京的「北京健康宝」 、上海的「随申办」),点击对应小程序进入。
疫情排查和管控要求
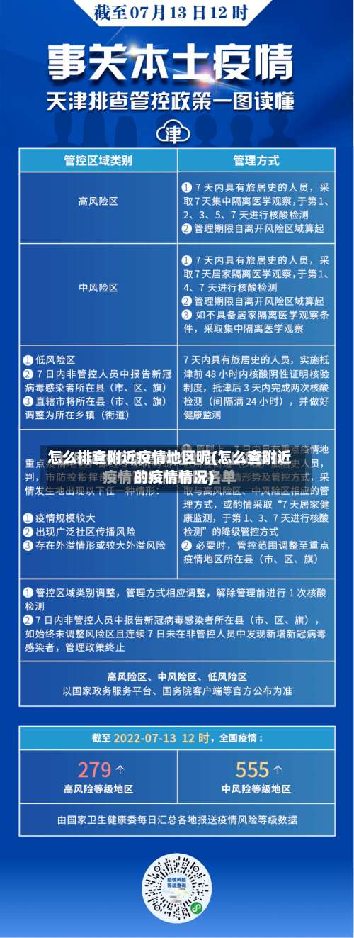
〖壹〗、排查管控地区意思指的是将阳性患者的密切接触者以及共同暴露高风险人群的居住点、工作点 、活动点及周边区域划为封控区,暂时关闭辖区内的休闲娱乐场所 ,并且实行“只进不出、严禁聚集 ”管理措施 。根据疫情传播风险的高低,可以划分为封控区、管控区 、防范区,这些区域在管理措施、划分标准、解除标准等方面都有不同。
〖贰〗、全面落实疫情防控 ,严把关键节点严把思想认识关:镇村两级通过多次专题会议部署疫情防控任务,明确各级责任分工,确保防控要求传达至基层末梢 ,形成上下联动的防控体系。严把排查管控关:依托微网格化管理机制,细化排查责任到最小单元,对重点人群 、返乡人员实施动态跟踪,确保风险人员管控无遗漏。
〖叁〗、疫情防控工作领导小组下设多个工作组 ,如综合协调组、排查管控组 、物资保障组等,各组职责明确,分工协作 。
〖肆〗、高度重视疫情防控:国企上下高度重视新型冠状病毒感染疫情的防控工作 ,将疫情防控作为当前最重要的任务之一。明确责任分工:领导小组各成员根据职责分工,切实履行疫情防控责任,确保各项工作有序开展。

打电话排查疫情怎么说
那种有身份证和姓名的就还好 ,你问一下路线和居住地之类的,普遍都配合工作 。但是就有些没有身份证和姓名,就有一个电话。也就是说你只知道他去过疫区而已。就很难办了 ,这种按理说,打过去要问人家的姓名和身份证的 。
0是此次疫情国家开通的非急救热线,简单来说就是当120占线时 ,或者发生事故不是很严重事,亦或者是患者需要转移医院事,都可拨打此电话。
防疫期间,基本不少人都接到过这种类似的电话 ,打电话说是疫情防控中心,要进行排查,会问你的姓名、地址还有身份证号 ,一般情况下为流行病学调查或相关事项询问,需提供个人基本信息 、行踪轨迹等。如果没有涉及到财产的,回答住址和核酸情况完全没问题 ,积极配合吧,毕竟特殊时期 。
发表评论