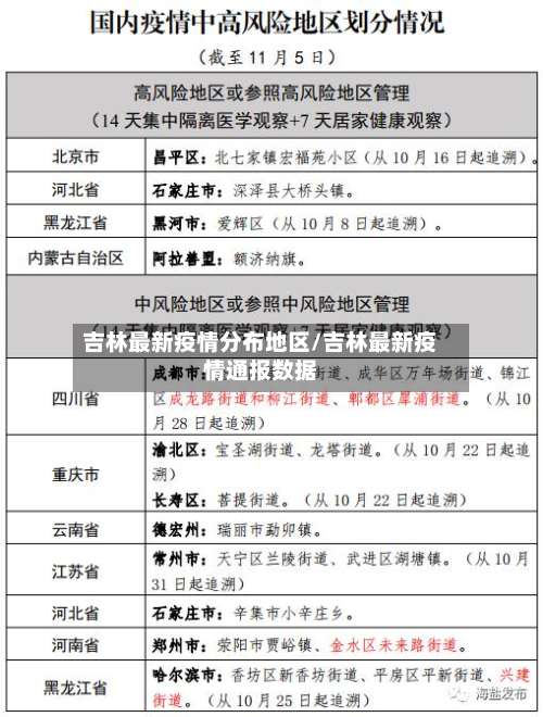
吉林最新疫情分布地区/吉林最新疫情通报数据
12天内新增确诊逾两千例,吉林省委书记:坚决防止瞒报迟报缓报
〖壹〗 、吉林省在3月1日至3月12日24时期间 ,12天内新增本地确诊病例逾两千例,现存本地确诊病例2058例、无症状感染者1530例,省委书记强调坚决防止瞒报、迟报 、缓报。疫情数据概况根据公开信息 ,吉林省在3月1日至3月12日24时的12天内,疫情形势严峻 。全省现存本地确诊病例2058例,无症状感染者1530例。

松材线虫病疫区县的分布情况是怎样的
根据国家林业和草原局2025年3月3日发布的公告 ,松材线虫病疫区已覆盖全国16个省级行政区的数百个县区。

松材线虫病疫区县主要分布在以下地区(依据国家林业和草原局2025年3月公告): 东北地区 辽宁省沈阳市浑南区、大连市中山区等12个地级市的46个县区;吉林省通化市东昌区等2个县区 。
截至2024年,松材线虫病疫区已蔓延至全国17个省(区、市)的612个县级行政区。 最新动态广西柳州市三江侗族自治县已于2026年初达到疫区拔除标准,柳北区沙塘镇 、鱼峰区雒容镇同步完成疫点拔除。浙江景宁畲族自治县将红星街道等12个区域列为重点防控区 ,梅歧乡等10个区域为一般防控区 。

吉林再增一高风险地区,当地果断“封城”
〖壹〗、吉林市丰满区被列为高风险地区,并实施了严格的“封城”管控措施。风险等级调整:5月16日,吉林省疫情防控工作领导小组将丰满区风险等级由中风险调整为高风险。此前,该区5月11日刚被调整为中风险地区 。图源:吉林省卫健委 新增病例情况:5月16日 ,31省区市和兵团新增3例本土病例,均在丰满区。截至当日,该区累计病例已达12例。
〖贰〗、吉林舒兰因出现本地新冠肺炎疫情 ,采取了严格的防控措施,包括限制人员和车辆通行 、封闭管理社区和村屯等,这些措施可被视为“封城 ”级别的防控行动。疫情发展情况 5月7日 ,舒兰市确诊1例新冠肺炎本土病例 。5月9日,新增新冠肺炎本土确诊病例11例。5月10日,吉林省将舒兰市风险等级由中风险调整为高风险。
〖叁〗、封控管理:吉林省会根据疫情的传播情况和风险等级 ,科学合理地实施封路、封城等封控管理措施 。这些措施的目的是为了减少人员的流动和聚集,切断疫情的传播途径,从而有效控制疫情的扩散。例如 ,在疫情较为严重的区域,会划定封控区、管控区和防范区,分别采取不同的管控措施,实现精准防控。
〖肆〗 、吉林舒兰市虽因疫情成为全国唯一高风险地区而备受关注 ,但其本身是一座风景秀丽、旅游资源丰富的小城,以下从地理位置、自然景观 、特色景点等方面展开介绍:地理位置与基本概况舒兰市位于长春东北方,地处长白山脉张广才岭西麓老爷岭脚下 ,是一座充满自然魅力的小城 。
〖伍〗、全国第二次宣布封城的城市近来只有大连金州区。12月21日,大连突发微博发布通知称金州封城了,但金州“封城”是防控措施升级 ,并不代表疫情严重失控,因此大家不要恐慌。一般情况下,这两种情况才会封城:高风险地区 疫情高风险地区会实行内防扩散、外防输出 、严格管控策略 。
〖陆〗、现在吉林市近来的状态就是“两高两中” ,舒兰市与丰满区为高风险地区,船营区与昌邑区为中风险地区;同时,沈阳市苏家屯区 ,被列为中风险地区。
发表评论