近来疫情爆发的地区名单/近来爆发的疫情是什么病
近来新冠疫情风险地区(现在新冠疫情风险地
途径一:微信搜索公众号“广州本地宝 ”关注该公众号后,在对话框回复“风险”关键词 ,可获取全国或广州疫情风险等级查询系统入口。系统会展示中高风险地区的最新名单及调整时间,信息由专业团队实时维护,确保准确性和及时性 。此方式适合需要快速获取特定地区风险等级的用户 ,尤其关注广州本地情况的人群。

国内疫情风险地区主要分为高 、中、低风险区,划分依据包括病例数量、聚集性疫情发生情况等,具体标准如下:高风险地区:定义:累计新冠病例超过50例 ,且14天内有聚集性疫情发生。

北京朝阳区被列为疫情高风险地区,是因为其符合国家规定的高风险地区分级标准,具体情况如下:高风险地区分级标准:按照国家《关于依法科学精准做好新冠肺炎疫情防控工作的通知》要求,高风险地区的分级标准为累计确诊病例超过50例 ,且14天内有聚集性疫情发生 。

采取严格防控措施的必要性调整疫情风险等级:7月26日当天,南京部分区域疫情风险等级调整,高风险地区增加至4个 ,中风险地区达到25个。高风险地区的增加意味着疫情传播风险较高,需要采取更严格的防控措施来控制疫情。
面对“德尔塔”毒株及南京疫情波及多地的情况,防范需从个人防护 、疫苗接种、减少聚集、及时就医等方面综合采取措施 ,具体如下:做好个人防护 科学佩戴口罩:在公共场所 、人员密集区域或与他人近距离接触时,务必正确佩戴口罩 。口罩能有效阻挡飞沫传播,降低感染风险。
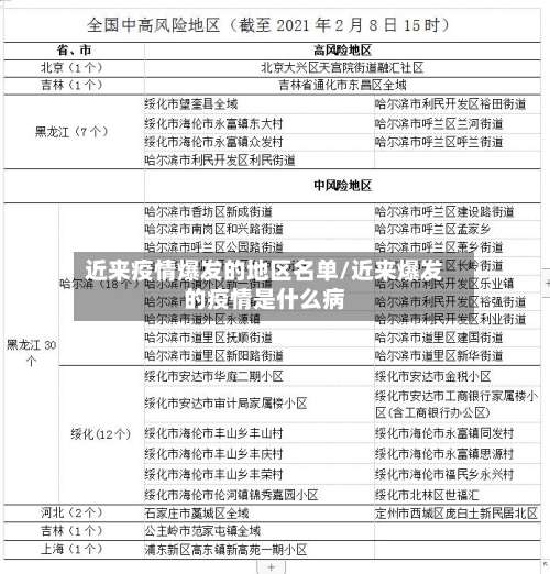
2022全国中高风险地区一览表最新(实时更新)
〖壹〗、截至近来 ,国内共有2个高风险地区,76个中风险地区,主要分布在陕西省、河南省、浙江省等地 ,以下为详细信息(数据不包括港澳台地区):高风险地区:具体地区名单会随疫情形势动态调整,可通过权威渠道实时查询。高风险地区通常意味着当地疫情较为严重,传播风险高,会采取更为严格的防控措施 ,如封控管理 、全员核酸检测等。
〖贰〗、全国中高风险地区名单持续更新如下:截至2022年6月21日,全国有高风险地区11个,中风险地区38个如下 。
〖叁〗、022年全国中高风险地区查询可通过以下两种主要方式实现:查询方式一:国务院客户端小程序——疫情风险等级查询入口获取:通过微信搜索“国务院客户端 ”小程序 ,进入后即可找到“疫情风险等级查询”功能入口。
〖肆〗 、截至相关通告发布时,2022年安阳市中高风险地区汇总如下:高风险地区有2个 1月10日,汤阴县育才学校被划定为高风险地区。1月10日 ,汤阴县古贤镇大朱庄村被划定为高风险地区 。中风险地区有3个 1月10日,内黄县六村乡袁六村被划定为中风险地区。
〖伍〗、信息查询渠道 官方平台:通过“长沙发布”“湖南疾控 ”等微信公众号或政府官方网站获取最新风险等级名单。第三方工具:微信搜索“长沙本地宝”公众号,回复“风险”即可查询全国及湖南各地风险等级 ,数据与官方同步更新 。

截止近来美国凤爪疫禽区有几个疫区
根据香港食安中心2025年12月23日通报,因美国部分地区爆发高致病性H5N1禽流感,近来共有4个地区被列为疫区。这些疫区具体包括:北达科他州、明尼苏达州Waseca县 、印第安纳州Noble县以及爱荷华州Hamilton县。禽流感疫情会导致相关禽类产品的贸易受到严格限制 。例如 ,来自疫区的禽肉、禽蛋及副产品(包括凤爪)通常会被暂停进口,以防止病毒传播。
2022年5月19日北京中高风险地区最新名单最新
022年5月3日起,北京市部分区域风险等级调整如下:高风险地区升级情况截至2022年5月2日24时,以下地区因近14天累计报告本土确诊病例数达到标准 ,由中风险地区升级为高风险地区:朝阳区十八里店乡周家庄村:累计报告6例本土确诊病例。
022年5月1日北京市风险等级调整情况如下:新增高风险地区:朝阳区双井街道广和南里二条(由中风险地区升级) 。新增中风险地区:朝阳区豆各庄乡朝丰家园社区、十八里店乡吕家营村;房山区窦店镇芦村;通州区于家务回族乡西里社区 、新华街道盛业家园社区、中仓街道新华园社区(均由低风险地区升级)。
022年5月2日,北京市将朝阳区建外街道北郎东社区、劲松街道农光东里社区,房山区窦店镇一街村3地由中风险地区升级为高风险地区。升级原因:截至2022年5月1日24时 ,朝阳区建外街道北郎东社区 、劲松街道农光东里社区近14天各累计报告6例本土确诊病例。
河南疫情严重地区有哪些?
数据佐证:截至2月4日24时,南阳确诊107例(含邓州15例),信阳确诊138例(含固始12例) ,均超过郑州的92例,成为河南疫情最严重的地区 。结论南阳和信阳因交通枢纽地位、与湖北高校资源紧密联系及劳务输出规模大,成为疫情跨省传播的关键节点。其地理位置与武汉的邻近性 ,叠加春节前后的人口流动高峰,最终导致两地确诊病例数位居河南前列,成为抗疫前线。
022年3月 ,河南省内有疫情发生的城市包括郑州市、周口市、焦作市 、濮阳市、商丘永城、开封市 、信阳市、洛阳市 。以下是这些地区的相关情况说明:郑州市作为河南省省会,郑州市疫情动态受广泛关注。可通过官方渠道获取确诊病例和无症状感染者数据详情、中高风险区名单 、封控区和封闭区名单等信息。
郑州市、许昌市、漯河市 。根据河南疫情信息查询,截止到2022年12月13日,河南疫情最严重的几个城市是郑州市 、许昌市、漯河市。河南省 ,简称“豫”,中华人民共和国省级行政区。省会郑州 。
河南省内近来疫情最严重的五个城市为:郑州市、许昌市 、漯河市、平顶山市、鹤壁市。
河南信阳疫情严重有两个原因,从地理位置来看的话 ,信阳就容易被殃及池鱼。信阳距离武汉只有一百多公里,与湖北的多个城市接壤 。当武汉爆发疫情之后,信阳绝对会率先成为疫情重发区之一。另外还要看一下全国地图 ,从广州到哈尔滨这一段路,是经过湖北武汉的。
长沙中风险地区有哪些(持续更新)
截至2022年3月21日,长沙中风险地区如下(后续可能随疫情防控形势调整 ,需持续关注官方信息):天心区大托铺街道火云山庄烤全羊店(湘江南路店)自2022年3月20日起被划定为中风险地区,天心区其他区域风险等级不变。
022年长沙疫情最新数据消息为:长沙市在外地来长人员中发现1例新冠肺炎确诊病例,该病例为54岁男性 ,3月16日从外地抵长后活动轨迹涉及芙蓉区名汇达大厦、市八医院东院区 、五一华府宾馆等地,3月17日凌晨确诊为普通型病例,已转送至定点医疗机构隔离治疗,病情稳定 。
近来长沙没有中高风险区 ,但都是低风险区。高危地区:一般指新冠肺炎确诊病例超过50例,14天内出现聚集性疫情;中度风险地区:14天内有新增确诊病例,新冠肺炎累计确诊病例不会超过50例;确诊病例50余例 ,14天内无聚集性疫情。
发表评论