双流疫情风险地区查询/双流疫情管控区域
成都双流最新疫情风险等级
自2022年12月6日起 ,将金马街道兴元3组56号等多个区域的风险等级由高风险调整为低风险 。成都市温江区其他区域风险等级不变。双流区 自2022年12月6日起,将东升街道集美学府5栋1单元等多个区域的风险区由高风险区调整为低风险区。郫都区 自2022年12月7日起,将安德街道昆仑世纪花园14栋2单元等多个区域调整为低风险区 。

截止到2022年10月8日成都双流是低风险地区。
成都市锦江区、金牛区 、武侯区、成华区、双流区 、龙泉驿区、新都区、青白江区 、彭州市调整了部分区域风险等级 ,具体调整情况如下:锦江区 自2022年11月17日起,成龙路街道东城美地小区3栋,东湖街道橡树林南院6栋2单元的风险等级由高风险调整为低风险。成都市锦江区其他区域风险等级不变 。
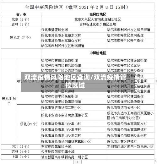
中风险地区青羊区优品道曦岸小区 ,高新区都城雅颂居小区 自2021年7月28日15时起,将成都市青羊区优品道曦岸小区、高新区都城雅颂居小区划定为中风险地区,要求区域内居民严格实施居家隔离 ,足不出户、封闭管理。同时对中风险地区临近区域实施封控管理,人员只进不出,严禁聚集。
低风险地区:武侯区 、锦江区、青羊区、成华区、龙泉驿区 、温江区(除丽晶公馆小区外)、新都区、青白江区 、双流区、郫都区均为低风险地区,未调整风险等级 。成都疫情进出最新规定外地来成都规定:倡导省外人员来(返)蓉时进行1次核酸检测。

双流区棠湖春天4栋为什么风险区
〖壹〗、低风险。通过查询相关资料显示:截止到2022年9月27日成都市双流区西航港街道星月花园3期4栋属于低风险地区 ,逐步恢复正常没有疫情。一定要做好疫情防控 。
成都双流区是否高风险地区
〖壹〗 、不会近来,成都双流机场属于双流区,是低风险地区。去过成都双流机场不会带星号。近来成都不存在中高风险地区 ,近来成都对外来人员的防疫政策为对有中高风险地区旅居史的来(返)蓉人员,实施集中隔离,期间每3天进行1次核酸检测 ,直至离开风险地区满14天为止,解除隔离时双采双检 。
〖贰〗、根据新闻报道,截止北京时间2022年9月29日16时 ,成都共有低风险区1处,中风险区2处。高风险区3处,其中成都双流区不是高风险区 ,也不是中风险区和低风险区。
〖叁〗、以“成都发布”“成都疾控 ”“双流发布”“双流政事”“空港融媒 ”“双流教育”等权威媒体发布的信息为准,学习了解科学规范的防控知识 。保持积极乐观的心态,坚定战胜疫情的信心,遵守网络法治的各项规定。密切关注风险动态 密切关注中高风险地区信息动态和确诊病例行动轨迹 ,近期不要前往中高风险地区。
〖肆〗 、是高风险区 。截止2022年11月29日11时,双流共有低风险地区1处,高风险地区66处 ,所以成都双流白家水产批发市场是高风险区。
〖伍〗、不可以,通过查询相关资料显示,2022年9月6日 ,成都市双流区属于高风险地区,处于临时管控状态,并不可以解封。双流区隶属于四川省成都市 ,位于成都市中心城区西南部,古称广都 。
〖陆〗、很高兴回答你的问题。双流和宜宾都不是中高风险地区 ,原则上是不需要隔离的。但是成都的郫都区是中风险地区 ,如果大数据显示你到过郫都区,或其他中高风险地区那就另当别论了。你需要询问一下宜宾市疾控中心 。
发表评论