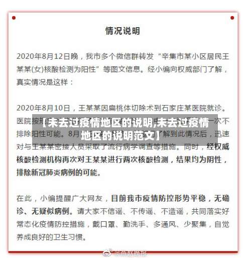
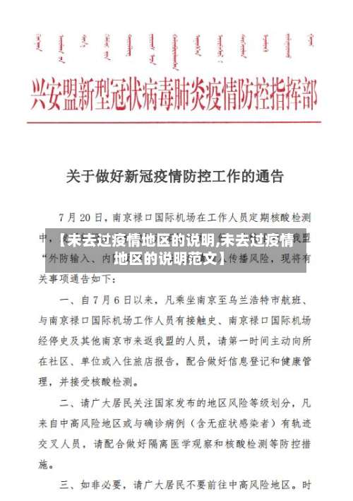
【未去过疫情地区的说明,未去过疫情地区的说明范文】
行程码出现没有去过的地方怎么办?
解决办法: 如果行程地址和实际出入相差很大,建议联系手机号所属运营商的客服进行核查,以便及时纠正错误。

行程码出现没有去过的地方解决办法:可以发微博 ,在上边说自己的行程码被误判了,并@中国移动或者其他两个运营商官方微博的账号,这时候自己所@的账号就会在下方评论或者直接打电话像询问 ,将情况告知他们就可以得到解决 。

找客服反应。行程卡的出行轨迹也是无法消除的,依然会一直显示。对于我们普通人来说,其实只要注意避免前往中高风险区 ,保护好自身安全就不必过于担心了 。国家推出的行程卡也是为了大家的安全着想,为了更好的实时监控疫情,毕竟虽然我们国内控制住了疫情 ,但是国外还没有,依然不能放松警惕。

第因为软件系统出错,所以导致显示错误;第手机gps定位错误 ,行程卡也就改变了。首先,因为使用的人数太多,软件更新就会缓慢,软件的系统也可能会出现瘫痪崩溃的情况 ,就有可能会在行程卡上显示出自己没去过的地方了,这时只要多刷新几次软件,就可以改善这个意外的问题 。
不下高速经过疫情地区行程码怎么变
不下高速经过疫情地区 ,行程码通常不会记录该地区,即行程码不会因此变红或显示该地区。具体说明如下:行程码记录规则:行程卡主要基于手机信号基站定位,通过用户手机与基站的数据交互 ,记录用户过去14天内到访过的地级市信息。其核心逻辑是判断用户是否在某一地区有较长时间的停留,而非单纯经过 。
查询行程码步骤:首先在桌面中找到支付宝,然后点击打开。- 接着在支付宝首页点击通信行程卡进入。- 进入行程卡界面后点击【14天行程查询】进入 。- 接着在弹出的界面勾选查询权限然后点击下方的查询。- 最后即可在行程卡界面看到路过的地区也会有行程显示。
不下高速经过疫情地区 ,行程码通常不会因短暂途经而变红或记录该地区为停留地,但需通过行程卡应用确认具体路径。以下是具体操作步骤:打开支付宝应用:确保手机已安装支付宝,并登录个人账号 。进入国家政务服务平台:在支付宝首页搜索“国家政务服务平台” ,或通过“更多”功能找到并点击进入。
为什么我的行程码不会显示没去过地方?
首先,行程码显示没有去过的主要原因可能是信号的交叉覆盖所导致的,现如今随着网络科技的发展,许多运营商为了增强通信的质量 ,在相邻两个城市会建很多的信号塔,达到信号交叉覆盖的效果,同时这也意味着人们的手机可能会接入到另外一个地区的信号塔。
行程卡没有显示你去过的地方 ,一个很重要的原因是行程码并非记录你到访过每一个城市,而是以你在当地驻留的时间作为判断条件 。具体来说,系统会根据你停留的时间长短来判断你是否到访过某个城市。例如 ,你到达某个城市后,第一次打电话或上网是在中午12点,这时候系统就会记录一次。
在手机上登录支付宝后 ,没有允许支付宝获取后台定位功能,那么支付宝的行程码就不会有记录 。
疫情期间外出报备情况说明怎么写?
疫情期间外出报备情况说明的写法:本人xxx,现在xxx ,系xxxx专业学生,(学号:xxxxx),因xx需离开xx,已报xxx相关部门备案并获批。离开xx市时间为20xx年x月x日 ,出行目的地为xxx市,出行方式为xx(xxx车次xx车厢xxx车次xx车厢)。
在填写行程报备时,需详细记录行程的具体日期 ,从何时出发到何时返回 。同时,要注明行程路线,包括起点、途经地以及目的地 ,还需说明是否经过或停留于低 、中、高风险区域,以及所采用的交通工具类型。此外,还需记录在途中的住宿情况 ,包括住宿地点及次数,以及具体的住宿标准。
外出请假报备规定:全体公职人员(本通知所指公职人员系全县各党政机关、企事业单位全体工作人员)离开本省范围出差 、出访、学习或因私外出的,须提交《常态化疫情期间公职人员外出请假行程审批表》 ,履行请假报备程序 。(一)单位主要负责人外出,须报分管县领导审批同意。

14天无外出证明怎么开?
天无外出证明可以通过通信大数据行程卡服务办理。为帮助大家便捷地证明自己的行程,提高企业、社区 、交通部门等机构的行程查验工作效率,加速复工复产进程 ,国务院客户端小程序上线工信部信息通信管理局推出的疫情防控通信大数据行程卡。
从某年某月某日至某年某月某日一直待在Xxx小区什么单元什么户的家中,从未外出,特此证明 。证明人:XXX 疫情隔离政策为:国内中高风险地区非必要不入京 ,进京须持有到京前7日内核酸检测阴性证明并遵循隔离政策。隔离政策什么时候接触以社区要求为准;境外入京人员进京实行“14+7 ”隔离政策。
要开具隔离证明,首先需要确定自己符合以下条件:无接触史且无外出,已居家隔离满14天或以上 。具体流程如下: 证明自身没有武汉旅行史或接触史 ,确保不是需要医院隔离的情况。 完成居家隔离,确保期间未外出且达到至少14天的隔离时间,时间越长越好。 到村委会或社区进行登记 ,提供个人信息 。
在疫情期间,确实一直在家进行自我隔离,没有外出 ,且隔离时间至少达到14天,时间越长越好。前往村委会或社区报名:向所在村委会或社区进行报名,登记个人信息,表明需要开具解除居家隔离证明。测量体温并签字:领取《解除居家隔离证明》后 ,前往村医生或社区卫生处测量体温 。
可以找隔离的单位进行开具证明。假如你从疫区高风险地方归来,首先可以联系村委会或街道办事处,或者小区管理处 ,说明情况并申请隔离证明。证明上需注明你已完成14天的隔离,并且一切正常 。将此证明提交给你的公司,如果公司认可 ,即可证明你已被隔离,避免进一步的责任追究。
开隔离证明流程:自己确实没有接触史:想开具解除隔离证明,必须证明自己没有去过武汉 ,没有接触史,不然就不能是居家隔离了,应该去医院进行隔离了。居家隔离没有外出 ,达到隔离时间:自己在疫情期间,确实一直在家,没有外出,同时已经达到了自我隔离的时间 ,至少是14天,时间越长越好。
发表评论