【无疫情地区返黔要求,疫情当前返黔人员怎么做正确】
省外来返黔人员及省内跨市(州)流动人员,出行前须提前通过“贵州健康码...
其他潜在风险人员:发热病人、健康码“黄码” 、省外同时空暴露等人员暂缓来黔 。与阳性人员同乘或轨迹交集:主动向社区报备 ,按贵州省规定执行核酸检测、隔离等措施。省内跨市(州)流动人员:出行前通过“贵州健康码 ”申报,抵达后按目的地防疫要求落实措施。

现在出入铜仁最新规定如下:省外来返黔人员及省内跨市(州)流动人员,出行前须提前通过“贵州健康码”进行个人健康申报 ,并在抵达目的地后,按照我省防疫规定,积极配合当地疫情防控部门落实各项防疫措施 。

省外来返黔人员及省内跨市(州)流动人员 ,出行前须提前通过“贵州健康码”进行个人健康申报,并在抵达目的地后,按照我省防疫规定,积极配合当地疫情防控部门落实各项防疫措施。对于健康申报信息存在弄虚作假、造成疫情传播蔓延的 ,将依法依规追究相关人员责任。二是加强省外来返黔人员流动管理 。

贵阳出入政策 进入贵阳严格落实健康申报和主动报备。
省外来返黔人员在出行前,须提前通过“贵州健康码 ”进行个人健康申报,并持48小时内核酸检测阴性证明入黔 ,自驾来返黔的,还须提前登记车辆信息。抵黔后要严格按照我省防疫规定,积极配合当地疫情防控机构分级分类落实核酸检测 、隔离管控、健康监测等防疫措施。
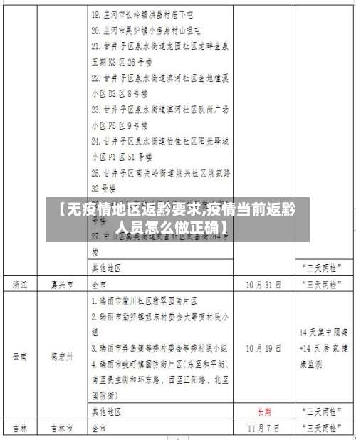
需要的 ,现在从织金到六盘水是需要核酸检测的 。疫情防控离开毕节币毕节市最新防疫政策此地区暂无特殊疫情防控政策措施。
返贵州需什么要求
〖壹〗、陆地边境口岸城市(与香港 、澳门有口岸相连的除外)来(返)黔人员:须持 48 小时内核酸检测阴性证明。无相关证明的,入黔后三天两检 。省外其他低风险地区来(返)黔人员:建议持 48 小时内核酸检测阴性证明来(返)黔,并在抵黔后 48 小时内主动开展 1 次核酸检测。
〖贰〗、境外及港澳台地区:境外、香港、台湾来返黔人员:实行“7天集中隔离+3天居家健康监测+6次核酸检测(第10天)” ,非法偷渡人员比照执行。
〖叁〗 、外省回贵州最新政策是持有48小时之内的核酸报告和绿色健康码等 。
西藏到贵阳隔离及核酸检测政策(西藏到贵阳隔离及核酸检测政策要求)
〖壹〗、西藏到贵阳疫情管控政策对7天内有西藏自治区等疫情重点地区入筑人员,实行“3天集中隔离+4天居家健康监测+5次核酸检测+1次抗原检测”。
〖贰〗、报备要求所有省外来(返)筑人员须提前通过“贵州健康码 ”小程序进行个人健康申报,并持48小时内核酸检测阴性证明有序入筑;同时 ,要主动向所在社区(村居)或居住酒店 、所在单位或走访接待单位进行报备。
〖叁〗、员,实行“7天居家隔离 3次核酸检测(分别在第7天)”;所在地级市其他地区入黔人员,抵黔后实行“三天两检”管理 。中、高风险区入黔人员管控时间,从离开风险区域开始计算。疫情严重地区入黔人员管控措施。
〖肆〗 、贵阳防疫政策如下:所在地区为低风险 ,但此地区的所在地市、州内有中/高风险区的人员重点人员以外的中高风险地区所在地市、州来返贵阳市 、贵安新区人员,需在黔作一次核酸检测,持有省内有效核酸阴性证明 ,方可有序流动 。
〖伍〗、低风险地区人员坐火车出没有核酸检测都可以,但是中高风险地区人员坐火车出省,如果没有48小时内核酸检测阴性证明是不可以上火车的。具体的要求如下:在疫情低风险地方:要是打算乘坐火车出该地区 ,不需要核酸检测,只要有“健康码”绿码即可。
回贵州剑河报备流程
疫情防控:根据当前疫情防控政策,游客需提前通过“贵州健康码 ”微信小程序做好个人健康申报 ,并持48小时内核酸检测阴性证明来黔。抵达目的地后,需自觉向属地社区(村居)进行报备,并配合落实健康管理等措施 。
剑河仰阿莎湖滨露营地水文特色:贵州最大人工湖 ,推荐「革东镇」附近半岛营地,西岸有天然温泉眼(水温45℃)。需注意防范野猴群。组合玩法:租船探访湖中千年沉水木群落 。结合温泉疗养,附近有苗药浴体验馆。
地处云贵高原东部斜坡边缘,雪峰山脉西南端 ,沅水上游之渠江流域。

发表评论