【薛城区无新增疫情地区,薛城有没有疫情】
关于划定枣庄薛城区封控区、管控区、防范区范围的通告
薛城区关于解除临时应急管控的通告根据疫情防控工作需要 ,经区委统筹疫情防控和经济运行工作领导小组研究决定,特发布解除临时应急管控的通告如下:防范区 。全员核酸检测4月7日暂停一天,4月8日再进行一轮,如无阳性 ,于4月9日14:00解除临时应急管控,恢复防范区管控措施。

关于划定薛城区封控区、管控区 、防范区范围的通告2022年3月28日,枣庄市发现2例新冠肺炎确诊病例 ,其中薛城区1例。
关于对薛城区全域实施临时应急管控的通告为扎实做好当前疫情防控工作,切断疫情传播链条,切实保障人民群众身体健康和生命安全 ,经薛城区新冠肺炎疫情应急处置指挥部研究决定,对我区全域实施临时应急管控,现将有关事宜通告如下:管控时间:自2022年3月28日16时起 ,解除时间另行通知。
枣庄市在薛城区划定封控区、管控区、防范区,并实行静默管理 。并随着疫情形势发展积极变化策略。封城意味着行政区域内有疑似病例,确诊病例或无症状感染者 ,必须运用严格的防疫政策控制人员流动,特别是人员流出,以防新的交叉传染。
关于划定台儿庄区封控区 、管控区、防范区范围的通告2022年3月28日,枣庄市发现2例新冠肺炎确诊病例 ,其中台儿庄区1例 。根据疫情防控工作需要,自2022年3月28日起,在台儿庄区划定封控区、管控区 、防范区 ,现通告如下:封控区:香格里拉康城小区A5楼,运河人家小区5号楼。
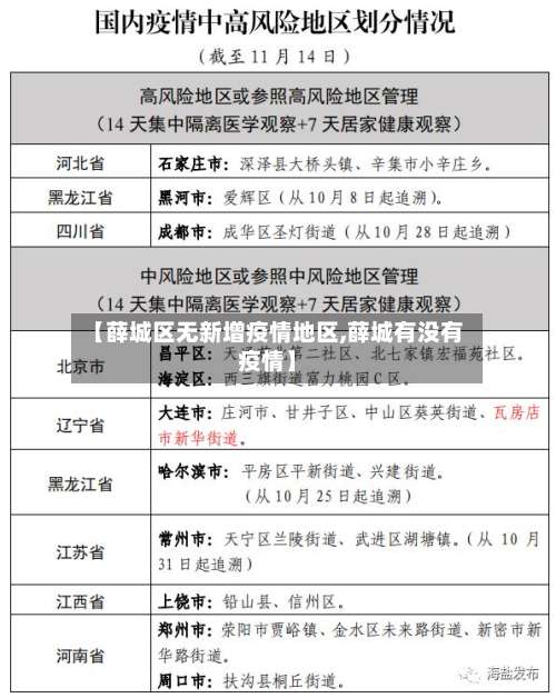
截至28日晚7时,初步排查到密接者72人、次密接者336人、一般接触者323人 ,已全部实行集中隔离。近来,已划定9个封控区 、11个管控区,薛城区、台儿庄区封控区及管控区之外区域划为防范区 。

枣庄的疫情怎么样了
〖壹〗、山东枣庄疫情新增本土确诊1例 ,新增无症状12例。疫情数据来源于百度疫情,此数据统计周期为昨日0时至24时,并非今日实时数据。山东枣庄疫情最新消息新增本土确诊1例 ,新增无症状12例 。新增本土:1;新增无症状:12;现有确诊:24。累计确诊:64;累计治愈:40;累计死亡:0。
〖贰〗 、枣庄疫情又严了是因为枣庄出现了确诊病例 。2022年10月31日0-24时,枣庄疫情通报:新增本土确诊病例3例,系集中隔离点检出2例和高风险区检出1例。新增本土无症状感染者25例,系集中隔离点检出22例和高风险区检出3例。
〖叁〗、属于风险地区。通过查询枣庄市疫情防控中心显示了解到 ,截止2022年10月27日枣庄共有低风险地区1处,中风险地区6处,高风险地区40处 ,其中包括中区中兴山水城 。枣庄市,山东省辖地级市,位于山东省南部 ,东与临沂市平邑县、费县、兰陵县接壤。
〖肆〗 、枣庄疫情还没结束,11月21日新增无症状8例,7例集中隔离点加上1例重点人员筛查。近来市中区每天核酸检查 ,薛城区三天一检 。薛城区恢复中小学上学。市中区近来不稳定。期待枣庄清零,期待疫情过去,全国经济复苏 ,全民迈向富裕的大门 。
〖伍〗、枣庄市中区本轮疫情通过政府和广大人民群众的共同努力,已基本得到控制,呈现总体向好的态势。且前仍有少数高风险区和零星感染病例,但已胜利在望 ,相信不久,就会恢复正常秩序。
枣庄市发布3月29日7例确诊病例基本情况
〖壹〗、枣庄市现有本土确诊新冠肺炎感染者9例,其中1例普通型 ,8例轻型,包含2月28日已发布的2例 。新增的7例感染者均已全部转运至枣庄市胸科医院,按照“一人一策 ”要求 ,全力以赴进行诊治。近来9例感染者已给予抗病毒 、中医药治疗,病情平稳。感染者3,男 ,15岁,系感染者4表弟,现住薛城区兰州拉面馆 。
〖贰〗、关于寻找新冠肺炎无症状感染者密切接触者的通告3月29日0时至24时 ,台儿庄区新发现无症状感染者4例,经流行病学调查,基本情况和活动轨迹如下:无症状感染者1基本情况无症状感染者1,女 ,41岁,无业,已接种三针新冠疫苗 ,家庭地址台儿庄运河街道办事处前张庄村。
〖叁〗、月28日枣庄2例确诊病例活动轨迹情况【点击查看详情】3月28日台儿庄5例本土确诊病例活动轨迹公布:点击查看3月29日枣庄薛城区新增1例新冠肺炎确诊病例活动轨迹:点击查看确诊病例1:男,个体职业者,现居住在薛城区湘江花园 ,已接种2剂新冠病毒疫苗,2022年3月28日上午确定为新冠肺炎确诊病例。
4月11日0时至24时枣庄市新型冠状病毒肺炎疫情情况
022年4月11日0时至24时枣庄市新型冠状病毒肺炎疫情情况2022年4月11日0时至24时,全市报告无新增本土确诊病例 ,无新增本土无症状感染者。全市本土确诊病例治愈出院1例 。
新增疑似病例0例(武汉0例),现有疑似病例0例(武汉0例)。无症状感染者情况:新增无症状感染者78例,其中境外输入无症状感染者40例。当日转为确诊病例5例 ,均为境外输入病例 。当日解除医学观察50例,其中境外输入4例。尚在医学观察无症状感染者1047例,其中境外输入275例。
杭州市2例(含1例由无症状感染者转为确诊病例) 。宁波市5例。湖州市1例。嘉兴市3例(含3例由无症状感染者转为确诊病例) 。新增治愈出院病例:6例。解除医学观察的密切接触者:2938人。新增无症状感染者:20例 境外输入2例,来源国家为英国(1例)和西班牙(1例) 。
022年4月11日0时至24时 ,全市本土无症状感染者解除医学观察4例。截至2022年4月11日24时,全市现有本土无症状感染者13例。潍坊市卫生健康委员会2022年4月12日拓展内容2022年4月11日0时至24时山东省新型冠状病毒肺炎疫情情况2022年4月11日0时至24时,全省报告新增本土确诊病例3例 ,均在青岛。
四川地区情况:据四川卫健委消息,4月24日0-24时,四川无新增新型冠状病毒肺炎确诊病例 ,无新增疑似病例,86人尚在接受医学观察 。截至4月25日0时,全省累计报告新型冠状病毒肺炎确诊病例561例 ,死亡3例,其余均于4月24日前全部治愈出院。其中,境外输入确诊病例21例 ,均于4月23日前全部治愈出院。
截至3月24日24时,全国新型冠状病毒肺炎疫情情况如下:新增确诊病例:47例,均为境外输入病例 。分布地区:上海19例,北京5例 ,广东5例,天津4例,福建4例 ,内蒙古2例,江苏2例,四川2例 ,吉林1例,浙江1例,山东1例 ,陕西1例。新增死亡病例:4例,其中湖北武汉2例,其他地区2例。
发表评论