株洲疫情中风险地区/株洲疫情中风险地区查询
株洲渌口区疫情有几例
〖壹〗、例。渌口区,隶属于湖南省株洲市 ,截止2022年11月14日,该地区疫情共有7例,有低风险地区6处 ,中风险地区1处,还需要大家佩戴口罩,按时进行核酸检测 。

〖贰〗 、据湖南卫健委数据显示 ,2022年11月7日0-24时,株洲市新增确诊3例,新增无症状感染者30例,其中22例为管控人员中发现。这一数据表明 ,株洲市的疫情防控形势依然严峻,需要继续加强防控措施,确保疫情不扩散、不反弹。

〖叁〗、渌口区:原为株洲县 ,2018年撤县设区后成为城市南向发展的新空间,重点发展新材料 、电子信息等新兴产业 。县(3个)攸县:位于株洲市南部,是农业大县和能源基地 ,煤炭资源丰富,同时以攸县豆腐、麻鸭等特色农产品闻名。

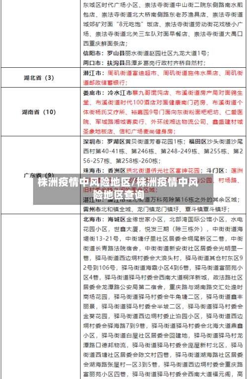
〖肆〗、芦淞区建设街道钟鼓岭步行街书城 1芦淞区钟鼓岭路与新华西路交叉处(王府井)1芦淞区建设街道七一路玛酷机器人培训学校 1芦淞区建设街道钟鼓岭爱民螺蛳粉店 1渌口区渌口镇青龙湾中央学府4栋 以上措施自2022年11月14日0时起执行,后续将根据疫情防控形势变化适时调整。
〖伍〗 、月1日株洲市石峰区在校内学生中发现1名新冠确诊病例 ,后芦淞区在其密切接触的学生中发现2例新冠病毒阳性检测者,11月2日株洲市新冠肺炎疫情防控指挥部新划定高中风险区23个,并在主城区及攸县城区实行3天静默管理 。
〖陆〗、渌口区是株洲市下辖的五个行政区之一 ,与天元区、芦淞区、荷塘区 、石峰区并列。株洲市除了这五个区外,还辖有攸县、茶陵县、炎陵县三个县,以及代管的县级醴陵市。此外,株洲市还设立有云龙示范区。区域特色 作为株洲市的一部分 ,渌口区不仅拥有得天独厚的地理位置,还承载着丰富的历史文化 。

中风险区一般多长时间解除株洲
〖壹〗 、已解除。株洲,古称建宁 ,湖南省辖地级市,长株潭城市群核心城市、长江中游城市群城市之一。截止于2022年11月24日该地区没有新增本土病例的增加所以没有疫情已解除,当地居民持有七天内的核酸检测报告即可正常出行 。
〖贰〗、封控区:14天内(自最后1例感染者隔离管控日期起计算)无新增感染者 ,则解除封控;管控区:14天内(自最后1例感染者管控日期起计算)无新增感染者,则解除管控;防范区:当封控区 、管控区全部解封解控后,防范区一并解除。
〖叁〗、综上所述 ,湖南株洲市的全面解封时间预计在11月中下旬,而明天是无法解封的。具体的解封时间还需以官方通报为准 。在此期间,广大市民应继续做好个人防护 ,积极配合政府的疫情防控工作,共同为早日战胜疫情贡献力量。
〖肆〗、常德入境返常人员:14天集中隔离 + 7天本地集中隔离 + 7天居家检测。中高风险地区:高风险区或发生本地社区传播风险的中风险区来(返)湘人员,实行14天集中隔离医学观察,第14天各进行一次核酸检测 。第14天的核酸检测应同时采集鼻咽拭子和口咽拭子。
株洲市疫情风险等级
021湖南株洲疫情风险属于低风险地区。没有发生过本土新增病例的地区都是低风险地区 。
疫情等级划分的4个等级判定通常基于疫情传播风险 、病例数量、防控需求及区域影响等综合因素 ,具体标准可能因地区或政策调整而略有差异。以下是通用判定逻辑的详细说明:四个等级的通用划分标准低风险地区 判定条件:无确诊病例,或连续14天内无新增本土确诊病例。
开门。通过查询各地疫情风险等级通报显示,截止到2022年11月28日 ,湖南省株洲市天元区以及醴陵区被划分为高风险地区,只有四大国有银行恢复正常营业,正常开门 。中国四大银行是指由国家直接管控的四个大型国有银行 ,具体包括:中国工商银行、中国农业银行 、中国银行、中国建设银行。
风险区的划分标准为:高风险地区:一般是指累计新冠病例超过了50例,同时〖Fourteen〗、天内是有聚集性疫情发生。中风险区域:14天以内有新增新冠确诊病例,合计新冠肺炎确诊病例未超过50病例;共合计确诊的病例超过50例 ,14天之内未未发生聚集性疫情 。
针对“株洲明天能解封吗”的问题,根据当前疫情数据和形势分析,株洲明天是不能解封的。疫情的防控需要时间和持续的努力 ,不能急于求成。风险提示 值得注意的是,株洲市近来已有不少区域调高了风险等级 。截止2022年11月8日10时,株洲市共有中风险地区52处,高风险地区96处。
湖南株洲疫情严重吗
〖壹〗、不严重。根据湖南株洲疫情防控中心显示 ,截止2022年9月20日湖南株洲是低风险地区属于常态化防控,所以疫情不严重 。株洲,古称建宁 ,湖南省辖地级市,长株潭城市群核心城市 、长江中游城市群城市之一。株洲位于湖南东部、湘江下游,东接江西省莲花县、永新县及井冈山市 ,南连衡阳和郴州,西接湘潭,北与长沙毗邻。
〖贰〗 、月7日下午 ,湖南省株洲市一中多名学生被诊断为新冠肺炎确诊病例 。经当地政府相关部门调查后,确认该学校对疫情防控工作重视不够,常态化疫情防控措施流于形式 ,且在学校出现突发情况时,没有进行及时有效的应急处理,导致多名学生感染且疫情向社会面外溢,造成了严重后果。
〖叁〗、事件背景:近日 ,株洲市一中发生多名学生确诊新冠肺炎病例的情况,引发社会关注和热议。由于学校人数密集,学生抵抗力相对较弱 ,一旦出现病例,后果往往较为严重。原因调查:经调查,株洲市一中对疫情防控工作重视不够、落实不力 。
〖肆〗 、严重。通过查询相关资料显示:截止到2022年9月7日 ,湖南株洲属于我国中风险地区,疫情很严重,如有出现感冒 ,发烧,出现嗓子发热等情况,需要向当地的疫情防控部门进行上报。
全国疫情风险等级名单是?
〖壹〗、高风险等级地区:以县、市(区)为单位 ,累计病例超过50例,且14天内有聚集性疫情发生的地区 。中风险地区:以县市区为单位,存在以下两种情况之一的地区:14天内有新增确诊病例,且累计确诊病例不超过50例;或累计确诊病例超过50例 ,但14天内未发生聚集性疫情。
〖贰〗 、国内风险等级调整满洲里部分区域风险等级下调:满洲里市北区街道和扎赉诺尔区第三街道连续14天无新发病例,自2020年12月20日0时起,将上述两个街道由新冠肺炎疫情中风险地区调整为低风险地区 ,满洲里市其他区域风险等级不变。
〖叁〗、国内疫情风险地区主要分为高、中 、低风险区,划分依据包括病例数量、聚集性疫情发生情况等,具体标准如下:高风险地区:定义:累计新冠病例超过50例 ,且14天内有聚集性疫情发生 。
〖肆〗、疫情级别通常根据疫情的传播风险、严重程度及防控需求进行划分,主要分为低风险地区 、中风险地区和高风险地区三个级别,具体划分标准及依据如下:低风险地区:定义:无确诊病例 ,或连续14天无新增确诊病例。
〖伍〗、查询全国中高风险区:在查询页面底部点击“查看全国中高风险疫情地区 ”,可获取实时更新的全国中高风险区列表,包含具体省份、城市及区域名称。注意事项:风险等级划分依据为当地疫情形势 、病例数及传播风险 ,由省级卫生健康部门动态调整并公布 。
〖陆〗、查询方式:点击进入上海本地宝的风险专题页面,可获取全面的风险地区数据。附加功能:关注微信公众号“上海本地宝”,在对话框搜索【风险】,即可便捷获取实时更新的全国疫情风险等级和中高风险地区名单。注意:以上数据仅限于中国大陆地区 ,不包括港澳台 。
从株洲回安化会变码吗
〖壹〗、不会。通过查询安化疫情防控官方网站相关资料了解到,从株洲回安化不会变码。截止2022年12月5日株洲属于高风险地区,安化属于中风险地区 ,从株洲回安化需要有48小时的核酸检测证明,在落地之后进行核酸检测,且通过登录“益阳疾控”微信公众号 ,点击“防新冠 ”,进行“入益登记”;也可以电话联系目的地所在社区(村)报备,所以从株洲回安化不会变码。
〖贰〗 、首先 ,你需要明确自己是前往安化县城还是安化梅城 。因为不同的目的地会有不同的车次和路线。选取出发站点:前往安化的快巴通常从株洲汽车站发车。你需要前往该站点进行购票和乘车 。购票与乘车:你可以直接在株洲汽车站购买前往安化的车票。根据借鉴信息,每天有三趟车可供选取,票价为80元。
〖叁〗、有株洲到安化去的大巴 ,每天早上都有的,在钻石路和建设路口的汽车站,只有每天一趟 。
发表评论