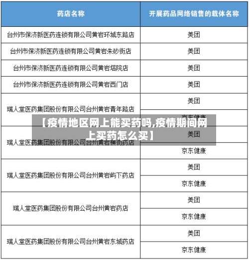
【疫情地区网上能买药吗,疫情期间网上买药怎么买】
疫情下的“线上药店 ”,哪家更给力?
综合来看,叮当快药在配送速度上表现最佳 ,阿里健康在产品种类上最为丰富,京东健康在物流和品质保障方面有优势,1药网和康爱多则更专注于慢性病患者的服务。 以下是对五家主流医药电商平台的详细分析:送货时间叮当快药:核心区域最快28分钟送货上门 ,对于急需药品的消费者来说,这是一个极大的优势 。

北京恒泰力天新特药大药房通过技术赋能 、资源整合、人才储备三大核心能力,构建了疫情期间药品供应的“安全网” ,不仅解决了患者断药危机,更为互联网医疗行业提供了“实体+线上+专业”的融合发展范本。

一心堂、大参林 、老百姓和益丰药房作为医药连锁行业“四朵金花 ”,在规模、区域分布、经营策略等方面各有特点,且在疫情期间及未来发展中展现出不同优势。规模与区域分布规模相似:这四家医药连锁店规模相近 ,2020年半年报的营收都在60亿左右 。

防疫药物怎么买?
〖壹〗 、防疫药物可通过线下药店、线上平台购买,备药时需根据症状选取合适药品,优先选取常见、费用合理的药物 ,同时注意用药安全。 以下是具体说明:购买渠道线下药店:这是较为传统的购药方式,分布广泛,方便快捷。在居住地附近的药店 ,可以直接向店员询问并购买所需的防疫药品 。
〖贰〗、在京东APP上购买药物,可按照以下步骤操作:第一步:打开京东APP并登录账号确保已安装京东APP并登录个人账号。若未登录,需先完成注册或登录流程 ,以便进行后续操作。第二步:进入医药购买专区在京东APP首页点击搜索框,输入关键词“看病买药”,点击搜索后 ,页面会显示相关结果。
〖叁〗 、京东其他地区保供实践京东健康在青海、宁夏同步上线重点药品全域精准投放平台,面向新冠病毒感染者提供连花清瘟胶囊等专项物资 。用户需实名认证并上传抗原阳性结果或核酸检测报告(或提交病症信息),审核通过后即可平价购买。平台通过实名认证、图像识别 、风控模型等技术,确保药品精准发放与用户信息安全。
〖肆〗、供应方式与购买流程默沙东旗下的新冠口服药莫诺拉韦在中国市场线上首发后 ,自1月19日起,用户可通过京东、阿里健康 、支付宝、美团等平台购买 。购买需满足两个条件:凭医生在线问诊处方和核酸或抗原检测阳性结果。
〖伍〗、购买流程第一步:下载并登录淘宝APP,搜索进入【天猫买药】即可看到当日药品 、抗原等销售信息。第二步:点击药品对应售卖入口 ,即可查看商品详情、限购要求等 。阿里健康大药房开售时间:每天10点有防疫药品售卖。
〖陆〗、奥司他韦可以在药店购买,但不建议私自购买,因为它是处方药 ,建议到正规医院购买。奥司他韦颗粒一般40元左右一盒,具体费用根据当地医院收费标准而定 。购买建议:奥司他韦作为处方药,需要在医生的指导下使用。由于每个人的身体状况和病情轻重不同 ,服用的药量也会有所区别。
疫情居家期,慢病老人药物不足怎么办?
〖壹〗 、疫情居家期,慢病老人药物不足可尝试以下办法:切勿随意停药或减量:治疗慢性病的药物通常需要持续服用,不能随意停药或减量 ,否则可能会导致病情反复发作甚至加重 。例如,高血压病人通过药物控制血压,如果随意停药,可能会引起血压异常升高 ,甚至发生突发急性高血压等危及生命的情况。
〖贰〗、疫情期间需要定期去医院复查开药的老人,可以采取以下办法:利用互联网医院复诊开药 许多知名医院都建立了各自的互联网医疗平台,用户可以通过“线上诊疗”进行复诊 ,或者在有就诊记录的情况下进行续方开药。这种方式适合慢病稳定的情况,且通常仅支持近3-6个月内在该医院有就医记录的患者。
〖叁〗、建议优先保障慢病用药和基础常用药,再结合实际需求储备蒙脱石散等专科药物 ,避免盲目囤积造成资源浪费 。
〖肆〗、生活方式调整保持充足睡眠:每天睡眠时间不少于7小时,尽量减少白天睡眠,提高夜间睡眠质量。良好的睡眠有助于增强免疫力。适度居家运动:根据康复中心的运动处方 ,进行力所能及的活动,如散步 、太极拳等 。避免久坐,保持身体活力。健康饮食管理:管住嘴 ,控制盐、糖、脂肪摄入,多吃蔬菜水果。
〖伍〗 、提供个性化用药管理服务家庭药师通过与患者或监护人签约,建立契约式服务关系,为患者居家药物治疗提供个性化、全程、连续的药学服务 。

京东买药用医保卡
〖壹〗 、在京东买药使用医保卡 ,需先确认所在地区已开通线上医保支付服务,具体流程如下:绑定医保电子凭证路径为打开京东APP,进入“我的 - 我的钱包 - 医保电子凭证 ” ,完成实名认证并设置支付密码(首次使用需绑定)。部分地区需先到发卡银行网点完成医保卡与手机号绑定,如未提前绑定,按提示操作即可。
〖贰〗、可以在京东上用医保卡买药 ,但近来仅限北京市参保人员且需满足一定条件 。自2024年7月1日起,北京市参保人员可通过手机在京东平台实现线上购药并使用医保个人账户支付,具体规则及操作流程如下:适用范围与条件参保地区限制近来仅支持北京市参保人员 ,其他地区尚未开放此功能。
〖叁〗、第二步:选取定点药店购药进入支持刷卡购药的药店,在“医保专区”选取需购买的药物。仅医保范围内的药物可用医保卡支付,非医保目录内药品需自费 。第三步:完成支付与配送填写收货地址 ,提交购药订单后,使用医保卡支付药费及运费。
〖肆〗 、明确政策前提按照国家和地方医保政策,多数地区不让把自己的医保卡借给别人(含家属)买药,只允许本人用医保账户付符合规定的医疗费用。部分地区对“家庭共济”有特别规定(像允许近亲属共享医保个人账户余额) ,但得提前在当地医保部门或指定平台开通共济功能,不是所有地区都支持。
〖伍〗、京东买药可以使用医保卡 。但需注意,使用医保卡支付需要先激活电子医保卡 ,并确认所在地区是否支持在京东平台使用医保卡进行支付。以下是关于在京东使用医保卡购买药品的详细说明:适用条件:在京东平台,特别是京东大药房等标有“医保支付”的店铺,可以直接使用医保账户结算购买药品。
〖陆〗、京东买药使用医保卡的流程 登录京东平台:通过官方网站或手机APP进入“我的京东 ”页面 ,已绑定账号直接登录,未注册需先完成注册 。 进入医疗健康服务:在“我的京东”页面找到“健康服务”,选取“医疗健康 ”进入服务专区。
发表评论