台州疫情高发地区排名最新(台州疫情实时更新)
台州各地疫情风险评估(台州各地疫情风险评估时间)
〖壹〗、相对于2月18日,新的“五色图”各县变化情况主要是:较高风险降为中风险:江干 、鹿城、乐清、瑞安 、瓯海。中风险降为较低风险:余杭、慈溪、龙湾 、永嘉、泰顺、秀洲 、温岭 。较低风险降为低风险:萧山、鄞州、余姚 、东阳、义乌、椒江、黄岩 、玉环。

〖贰〗、当前面临的核心问题疫情传播风险:当前病毒传播情况未明确 ,跨省流动可能增加感染风险,且台州老家是否封路、交通管制政策如何均未知。家庭成员安全:女儿仅1岁,超市人流密集易暴露于潜在风险;弟弟需返校 ,时间紧迫但独立出行存在不确定性 。

〖叁〗 、浙江县域疫情风险地图“五色图 ”以累计确诊病例数、本地病例占比等为评估指标,将各县(市、区)分为高风险 、较高风险、中风险、较低风险 、低风险地区,分别用红、橙、黄 、蓝、绿五色表示 ,形成疫情地图,并持续动态评估。
〖肆〗、是的。投资者首次进行风险评估一般都需要本人前往银行柜台操作,二次评估则可通过手机银行或网上银行进行线上评估 。
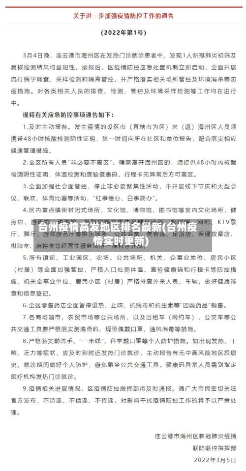
〖伍〗、严格落实防疫措施后方可举行。请广大市民群众持续强化自身健康第一责任人意识 ,保持良好的卫生习惯,增强个人防护意识。如出现发热 、干咳、乏力等症状,应及时到医疗机构发热门诊就诊 ,并主动向所在社区申报 。以上措施自通告发布之时起执行,后续将依据疫情风险评估结果作动态调整。
〖陆〗、台州校园最新疫情防控规定主动报备行程近期有中高风险地区所在设区市旅居史和相关景区旅游的人员,特别是与已公布阳性病人活动轨迹有交集的来台人员抵台后,须第一时间主动向所在单位 、村报告 ,并落实个人报告承诺制度,如实提供活动轨迹和个人健康状况,并按规定落实健康管理措施。

2021年5月疫情严重的地区有哪些
〖壹〗、2021年5月 ,辽宁省沈阳市和平区文艺路艺园小区等多个区域疫情较为严重 。 江苏省南京市江宁区的禄口街道成为疫情关注点。 浙江省台州市的部分地区,虽然未明确划分中高风险地区,但存在与中高风险地区人员接触的历史。 广西壮族自治区防城港市的防城区和东兴市疫情受到关注。 广东省广州市荔湾区海龙街道的疫情形势引起了注意 。
〖贰〗、武汉市 ,合肥市。通过查询武汉生活网显示,新冠疫情是从武汉市开始爆发的,所以武汉一直是高风险地区 ,合肥市相邻武汉,在武汉封城前,合肥市于武汉市交通还在正常运营 ,所以合肥市也一直是高风险地区。
〖叁〗 、通过查询相关资料显示,2021年5月份北京疫情严重 。根据北京市卫健委2021年5月的通报了解到,截至5月9日15时,北京这波疫情已累计发现777人感染 ,所以是严重的。
〖肆〗、月。通过查询北京市人民政府官方网站了解到,按照北京市卫健委2021年5月的通报,北京2021年5月疫情已累计发现777人感染所以是严重的 。
〖伍〗、通过查询相关资料显示 ,2021年521广州疫情严重在人数非常多,情况很危急。2021年5月21日0时至24时,广州市新增确诊病例4例 ,其中境内确诊病例1例,境外输入确诊病例3例。累计报告境外输入确诊病例820例 、境外输入关联病例28例 。尚在院治疗35例。截至2021年5月21日24时,累计报告境内确诊病例350例。
〖陆〗、其中 ,建议安徽省六安市、合肥市和辽宁省营口市 、沈阳市4市13处中风险地区人员暂缓来高,确需来高的,须持当地疫情防控指挥部审批证明和3天内有效新冠病毒核酸检测阴性结果 。对因瞒报、谎报、漏报、持虚假证明造成严重后果的 ,依法追究法律责任。
2020年03月浙江省各城市第一产业增加值累计同比指数排名分析报告
〖壹〗 、排名总体情况2020年3月,浙江省各城市第一产业增加值累计同比指数呈现分化态势。受新冠疫情冲击,部分城市农业生产活动受限,物流运输受阻 ,导致第一产业增速放缓;而部分农业基础扎实、产业链韧性强的城市通过政策扶持和技术创新,实现了第一产业的逆势增长。
〖贰〗、第二产业内部差异:第二产业增加值整体同比增速5%,低于规上工业增加值同比增速(5%) ,反映中小工业企业经营压力大于大型企业 。制造业增加值同比+4%,显著低于采矿业同比+12%。制造业中,原材料制造业增速普遍改善 ,高新技术产业受影响较小,但汽车制造业增加值再度转负。
〖叁〗 、数据背景与核心指标时间范围:2021年第一季度(1-3月)累计值,反映疫情后经济复苏初期表现 。核心指标:生产总值累计同比指数(以2020年同期为基期100) ,衡量各城市经济增速差异。数据来源:报告提及“国民经济核算”分类数据,但未直接列出各城市具体数值,需结合外部统计资料补充分析。
〖肆〗、嘉兴市凭借其优越的地理位置和完善的产业体系 ,生产总值累计同比指数也相对较高,排名第四 。绍兴市 绍兴市在经济发展中注重传统产业转型升级和新兴产业培育,生产总值累计同比指数排名第五。(注:由于篇幅限制,以下城市的具体排名和指数不再一一列出 ,但可根据图表数据进行详细分析。
〖伍〗、排名总体情况根据公开数据,2019年12月甘肃省14个地级市(州)的第三产业增加值累计同比指数呈现明显分化 。
台州算不算中高风险地区
台州是低风险地区。低风险地区跨省,在持有7日内有效的核算检测证明的情况下 ,不需要隔离。返乡人员需持7天内有效新冠病毒核酸检测阴性结果返乡,返乡后实行14天居家健康监测,期间不聚集 、不流动 ,每7天开展一次核酸检测 。低风险地区,即以县市区为单位,无确诊病例或连续14天无新增确诊病例的地区。
是的不过台州现在是低风险区或无风险区域 ,是安全的,近来浙江全省包括杭州疫情风险都是低风险等级。疫情的高中低风险等级地区的划分标准什么是疫情高中低风险地区高风险区域:是指总计新冠确诊病例超过50例,而且〖Fourteen〗、天内是有聚集性疫情出现。
中高风险地区人员管控若台州某区县被划定为中高风险地区 ,来自该区域的人员来杭需提供48小时内核酸检测阴性报告,并配合落实健康监测等措施;若台州全域均为低风险地区,则无需核酸报告,仅需遵守常态化防控要求 。
台州近来没有高风险地区。高风险地区是指本行政区域内累计确诊病例超过50例 ,14天内有聚集性疫情发生。一般来说,区域风险等级的划分标准是依据一个街道或者是地区在14天以内有没有新冠病例、有多少确诊病例来进行划分的 。划分低中高风险地区主要考虑三个方面的内容,分别是地域 、时间、疫情。
台州玉环是中高风险地区吗
不是。截止2022年12月6日浙江台州疫情最新风险等级显示 ,浙江台州玉环属于常态化防控区域,不是中高风险地区 。台州市的地理位置居山面海,平原丘陵相间 ,形成“七山一水二分田”的格局,地势由西向东倾斜。
台州市玉环县可以出城了。通过查询相关公开信息显示,从中高风险地区出去需要配合疫情防控措施进行隔离 ,但台州市玉环县可以出城了 。请广大市民非必须不前往境外和国内高风险地区所在城市,高风险地区人员暂缓来台返台,确保自身和他人安全与健康。
台州是低风险地区。低风险地区跨省 ,在持有7日内有效的核算检测证明的情况下,不需要隔离 。返乡人员需持7天内有效新冠病毒核酸检测阴性结果返乡,返乡后实行14天居家健康监测,期间不聚集、不流动 ,每7天开展一次核酸检测。低风险地区,即以县市区为单位,无确诊病例或连续14天无新增确诊病例的地区。
是的不过台州现在是低风险区或无风险区域 ,是安全的,近来浙江全省包括杭州疫情风险都是低风险等级。疫情的高中低风险等级地区的划分标准什么是疫情高中低风险地区高风险区域:是指总计新冠确诊病例超过50例,而且〖Fourteen〗 、天内是有聚集性疫情出现 。
不通车。通过查询相关资料显示:截止到2022年9月23号 ,玉环新增5例无症状感染者,已累积患病人数523例,属于中高风险地区 ,该地区不允许任何人出入,在9月4号玉环到温州不通车,该地的居民要在家进行七天隔离 ,并按时做核酸检测。
发表评论