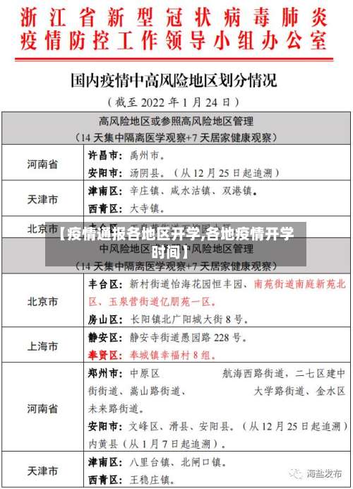
【疫情通报各地区开学,各地疫情开学时间】
教育部:这些地区,延迟开学!已有多所高校官宣
〖壹〗、天津大学:推迟开学时间,正处于或近14日内途经中高风险地区和市防控指挥部确定的重点地区的学生 ,暂不返校 。武汉大学:要求全体在籍学生开学前至少积累14天健康打卡记录。华中科技大学:暂停暂缓暑期社会实践,秋季学期开学返校前,所有学生至少累计14天健康打卡记录。

〖贰〗 、近日,由于冬季疫情出现反弹 ,多所高校宣布延迟开学,具体信息如下:北京市北京大学:1月8日发布通知,将2020 - 2021学年春季学期开学时间改为2021年3月8日 ,寒假时长比校历原计划向后延长两周。

〖叁〗、高校延迟开学具体政策东南大学:原定8月2日放假暂不执行,本科新生报到日期延后 。这一调整旨在减少人员流动,降低疫情传播风险 ,保障师生健康安全。南京理工大学:实行校园封闭式管理,非在校学生未经批准一律暂缓返校。通过严格管控人员进出,减少外部输入风险 ,维护校园内相对安全的环境 。

〖肆〗、多省再发通知,明确2月底前不开学。据央视新闻客户端报道,自5日以来 ,上海、浙江 、江苏、重庆、广东 、安徽等地宣布各级各类学校2月底前不开学。此前,一些省份公布的延迟开学时间主要集中在2月17日以后 。这一决定是为了进一步做好新型冠状病毒感染的肺炎疫情防控工作,确保广大师生的身体健康和生命安全。
〖伍〗、高校延迟开学情况 近来,已有多所高校发布延迟开学的通知 ,包括但不限于上海大学、华中农业大学 、湖北工业大学、湖北文理学院、西南交通大学 、华中科技大学、武汉工程大学等。这些高校均明确表示,具体开学时间将根据疫情发展情况及上级部门通知另行安排 。
〖陆〗、多省份明确延迟开学时间由暑假补齐,学生之所以怒吼“为啥还上网课” ,是因为部分学校对“停课不停学 ”内涵理解有偏差,导致学生负担加重,且与后续补课安排产生冲突。延迟开学与补课安排:受新冠肺炎疫情影响 ,大部分学生开学时间延迟最少三周。

疫情影响多地延迟开学
山东菏泽郓城:8月29日公告,根据疫情防控工作要求,对原定开学时间(9月1日)进行延期 ,具体开学时间根据疫情防控形势发展和要求另行通知 。河南三门峡:8月29日通知,延迟市直各学校秋季学期开学时间,具体开学时间根据疫情防控形势另行通知;9月1日起全面启动线上教学工作。
教育部紧急通知旨在指导各地教育部门和学校做好疫情防控工作 ,保障师生生命安全和身体健康,维护教育系统安全稳定。高校延迟开学原因分析疫情反复:近期疫情出现反复,变异毒株传播能力增强,给疫情防控带来更大挑战。高校人员密集 ,一旦发生疫情,后果不堪设想,延迟开学是降低疫情传播风险的有效措施 。
西北农林科技大学:夏季学期开学时间推后1周 ,国内疫情中高风险地区及其所在地级市的学生,以及返校途中需要在疫情中高风险地区转乘的学生暂不返校。
今年疫情持续不断,从年前到年后 ,部分区域仍有疫情反复情况,这让家长们百感交集 、发愁无奈,担心影响孩子学业。很多人以为学生都已开学 ,但实际上仍有部分区域未复课,广西、广东、江苏等地很多家长都在期待开学 。
对于多地明确延迟开学时间可用暑期补齐这一举措,需要从教育公平、学生身心健康 、教学实际效果等多方面综合考量 ,有其合理性但也存在一定争议。具体如下:合理性保障教学进度与质量:受新冠肺炎疫情影响,多地延迟开学,学生无法像往常一样在教室接受系统教学。
学校推迟开学的背景与原因当前处于疫情控制关键阶段,存在两种可能结果:一是正月十五前后疫情得到控制并逐步恢复正常;二是疫情失控 ,全国进入胶着状态并持续半年以上 。基于疫情防控和师生健康保护需求,全国各地学校已基本做好延迟开学准备,上海、江苏、重庆 、黑龙江等地明确将开学时间推迟至3月份之后。
疫情期间各地开学时间是什么?什么时候开学2
〖壹〗、陕西省:3月2日前一律不开学。江西省:3月1日前不开学 。安徽省:2月底前不开学。教学时间调整:四川、广东 、山东、陕西等地明确 ,中小学因延迟开学耽误的教学时间,可通过调整周末和暑假等方式补齐。
〖贰〗、各省开学时间安排:国家教育部要求各省推迟开学,各省积极响应并明确开学时间 ,但后续部分省市因疫情发展再次延迟 。截至相关报道时间,福建省给出2月16日以后的时间,其他省份多为2月17日以后 、2月24日以后、3月以后或另行通知 ,均未给出确切日期,说明开学时间需根据疫情防控情况决定。
〖叁〗、辽宁沈阳:8月29日消息,全市中小学校(含中等职业学校)暂缓返校开学 ,9月1日起实施线上教学。具体返校开学时间待疫情得到控制后,在师生员工安全得到切实保障的前提下另行确定。海南三亚:8月29日新闻发布会提出,组织专家根据疫情情况对开学时间和开学条件进行综合研判,第一时间向社会公布 。
〖肆〗 、湖南:4月7日高三开学。江西:4月7日高初中职毕业班开学。海南:4月7日高三开学 ,4月13日中小学开学,4月20日小学开学 。山东:4月15日高中(含中职)毕业年级开学。以上信息为2020年疫情期间部分地区的开学安排,具体执行可能因当地政策调整而变化。
〖伍〗、已返校或未关闭学校的地区 台湾:2月25日 ,台湾首先实施返校,成为较早恢复校园生活的地区之一 。白俄罗斯、丹麦:这些国家和地区在疫情期间并未关闭学校,保持了正常的教育秩序。瑞典:虽然关闭了高中和大学 ,但幼儿园、小学及初中并未停课。中国:3月30日起,中国部分地区的高三学生逐渐开始返校 。
2020年全国各地各省市开学时间最新公布
〖壹〗 、山西省:高三年级按3月25日开学准备。西藏:暂定于3月下旬开学。青海省:已经开学 。新疆:3月16号开学,先开学的年级是高三年级、初三年级和中职学校毕业班年级的同学。内蒙古:初三高三3月30日开学。海南省:初三高三4月7日开学。宁夏:3月25日初三高三恢复开学 。注意事项:未公布开学时间的学生不要提前去学校。上学路上注意防护安全。
〖贰〗、已公布开学时间的省份湖南 、河南、黑龙江、吉林 、海南、安徽、四川 、江西、福建、广西 、陕西、山西、内蒙古、云南 、青海、贵州、宁夏 、新疆、江苏、辽宁 、台湾21个省份已公布开学时间 。西藏、香港仅公布了开学范围 ,未明确具体时间。
〖叁〗、截至3月22日18时,全国新增江苏 、江西两省后,共13省市明确开学时间 ,其中云南、宁夏、山西下周陆续开学,已明确开学时间的省份最晚均在4月7日开学,且3月20日云南新调整了开学时间。以下是具体开学时间及家长 、学生的准备工作:各省份开学时间江苏:高三年级、初三年级3月30日开学 。
〖肆〗、月底前不得开学的省市:上海、浙江 、江苏、重庆、安徽 、广东等省市的中小学、高校以及幼儿园不得在2月底前开学。2月17日前不得开学的省市:辽宁、云南 、江西、四川、河南 、湖南、山东、广西 、福建等省市的中小学、幼儿园不得早于2月17日前开学,高校不得早于2月24日前开学。
〖伍〗、江苏省:3月16日起有序开学 。3月9日前学校不开学 ,但部分学生总数较少的中小学学校,已经按照3月16日开学节点在考核落实情况,学生总数较多的仍需延后。山西省:3月下旬开学。全省各级各类学校在3月15日前不开学 ,具体开学时间视疫情防控情况综合研判确定后,提前向社会公布 。
发表评论