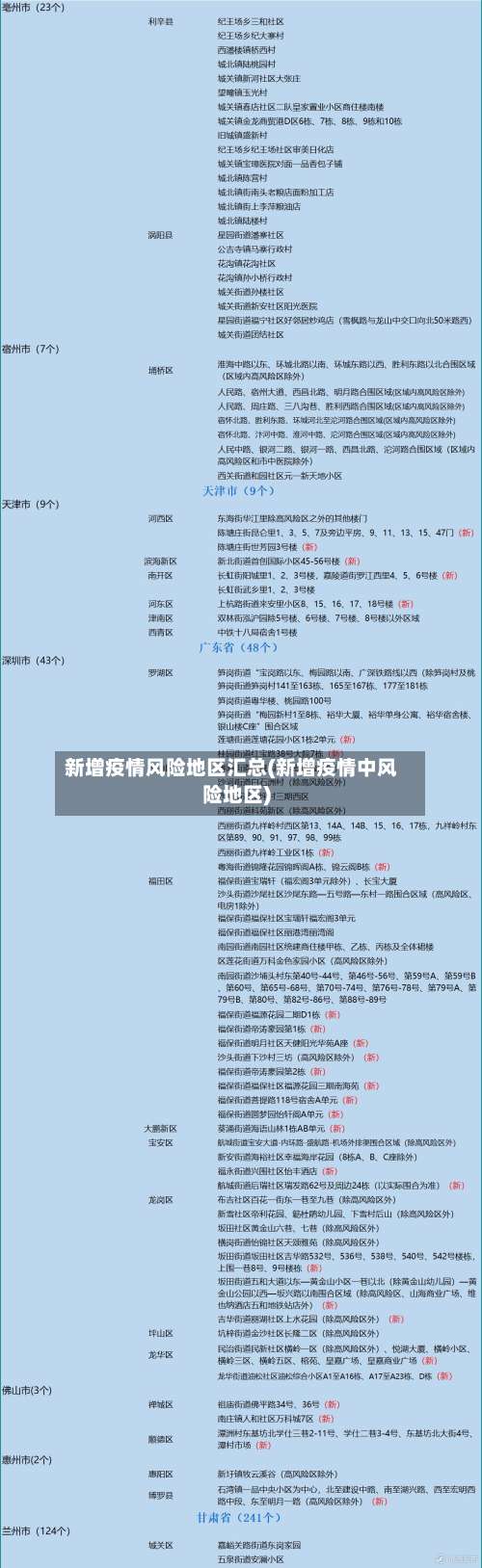
新增疫情风险地区汇总(新增疫情中风险地区)
四川昨日新增境外输入确诊病例3例
月23日 ,成都市新增境外输入新冠肺炎确诊病例3例(其中1例为既往无症状感染者订正),新增境外输入无症状感染者8人。新增3例境外输入确诊病例情况患者1:李某某,男 ,37岁,陕西咸阳人 。2019年9月到尼日利亚工作。2020年8月18日在当地新冠病毒核酸检测阴性。

月28日,成都市新增3例境外输入新冠肺炎确诊病例,新增出院2人 ,新增境外输入无症状感染者3例 。 以下是详细情况:新增境外输入确诊病例情况 病例来源与行程:3例确诊病例均为中国国籍,在埃及工作。乘坐6月26日由埃及开罗起飞的3U8392次航班,于6月27日抵达成都。

四川昨日(1月3日0-24时)新增境外输入确诊病例3例 ,均为2021年12月30日自加拿大乘机抵蓉后于1月3日确诊的病例。以下是详细情况说明:新增确诊病例详情 3例新增确诊病例均为境外输入,来源地为加拿大,入境时间为2021年12月30日 ,通过航空途径抵达成都(抵蓉) 。
四川昨日(8月25日0-24时)新增“5+3 ”,即新增确诊病例5例(均为境外输入,由无症状感染者转确诊) ,新增无症状感染者3例(均为境外输入)。 具体信息如下:新增确诊病例情况数量与来源:8月25日0-24时,四川新增新型冠状病毒肺炎确诊病例5例,均为境外输入病例。
境外输入病例情况:新增境外输入确诊病例3例:确诊病例1:为昨日通报的无症状感染者转确诊 ,属于病例状态调整,非新发感染 。确诊病例2:中国籍,5月20日从中国香港飞抵成都入境,入境后闭环管理发现。确诊病例3:中国台湾籍 ,5月23日从中国台湾飞抵成都入境,入境后闭环管理发现。

最近一段时间的疫情动态与市场新闻事件整合类报告
〖壹〗、最近一段时间疫情动态与市场新闻事件整合报告疫情动态深圳首次发现奥密克戎病例:1月16日报告的病例17感染奥密克戎变异株,与全球数据库中北美地区上传较多序列的基因组100%同源 。该病例曾接触和分拆来自北美的快递且未做个人防护 ,不排除本起疫情由暴露于境外输入的新冠病毒污染物品引起感染的可能性。
〖贰〗 、组织围绕新型冠状病毒 科普知识 、应知应会、疫情防控 、众志成城抗击疫情等方面,精心制作图文并茂、影音俱全的宣传内容数百条,把区委部署、基层 经验 、爱心行动 、食用野生动物风险提示等声音第一时间传播出去。 __邀请专家全媒体同步直播 ,扩大了覆盖面,增强了传播力 。三是舆情严格管控。
〖叁〗、疫情分析时效性:舆情分析平台工具-识微具备PB级数据处理能力,7*24小时实时监测体系 ,能够对海量的互联网数据进行实时处理,及时分析网络疫情舆情事件的发展脉络和当前态势,向用户发出告警延迟最快可在30秒内。
微信中怎么查看全国疫情中高风险地区名单
〖壹〗、打开微信并进入小程序界面启动微信后 ,点击底部导航栏的“发现”选项,在发现页中选取“小程序”功能入口 。搜索并进入国家政务服务平台在小程序搜索框中输入“国家政务服务平台 ”,点击搜索结果中的官方小程序进入。选取疫情风险等级查询功能进入平台后,找到“各地疫情风险等级查询”服务模块并点击。
〖贰〗 、具体步骤:进入小程序入口打开微信 ,点击底部导航栏的“发现”选项,选取“小程序”功能。搜索政务平台在小程序搜索框中输入“国家政务服务平台 ”,或通过历史记录找到该小程序并进入 。选取风险查询功能在小程序首页找到“各地疫情风险等级查询”入口 ,点击进入查询页面。
〖叁〗、打开微信搜索功能打开手机中的微信app,点击顶部“搜索”选项。进入粤省事小程序在搜索页面输入“粤省事 ”,点击搜索结果中的“粤省事”小程序 。进入疫情区域页面在粤省事首页点击“疫情区域”选项 ,进入风险地区查询页面。查看风险地区名单页面会直接显示全国高风险和中风险地区列表,用户可滑动查看完整信息。
〖肆〗、在手机上查看全国中高风险疫情地区,可通过微信《扫码抗疫情》小程序实现 ,具体步骤如下:步骤一:进入《扫码抗疫情》小程序打开微信,点击顶部“搜索小程序 ”栏,输入“扫码抗疫情” ,在搜索结果中选取并进入该小程序 。
北京发布会汇总:新增2例、5密接阳性,顺义进入战时状态。
图:顺义区两确诊病例行动轨迹公布相关场景5例密接阳性:朝阳区3个街道、顺义区12个街道乡镇及天竺综保区相关人员核酸检测中,初步发现5例阳性,均为确诊病例密接者 。市 、区疾控机构正在复核诊断,不排除进一步发现病例可能。
今日(12月29日)影响股市的重要资讯主要包括北京疫情升级、年末机构行为、市场走势分析及热点板块动态 ,具体内容如下:北京疫情升级,防控局势骤然紧张 新增2例本地确诊病例及5名密接阳性,望京开展全员核酸检测 ,顺义进入战时状态。
这些行动表明,北京已进入战时状态,防控措施全面升级 。零星病例风险与防控必要性近期北京持续出现零星确诊病例 ,如新增的本地病例为“密接隔离人员转阳”。尽管病例数较少且未引发大规模传播,但潜在风险仍需警惕。北京曾付出巨大努力控制疫情,若因松懈导致反弹 ,将前功尽弃。
月24日,北京顺义区疾病预防控制中心发布最新通报,4月23日晚 ,顺义区新增2例核酸检测阳性人员,均为此前确诊病例的家庭成员,已于4月22日进行了集中隔离,并已转运至定点医院 。自4月22日以来 ,顺义区累计报告新冠肺炎确诊病例和核酸检测阳性人员共6例。
月25日0时至24时,北京市新增2例确诊感染者,均居住在顺义区。
月11日顺义区发现的1名核酸检测阳性人员活动轨迹及风险点位如下:人员基本信息 居住地:顺义区南彩镇后俸伯村(5月9日已落实封控措施 ,三轮核酸筛查结果均为阴性) 。工作地:新世家中心园区(顺义区天柱路25号 、27号)。关联疫情:北京农商银行数据中心突发聚集性疫情关联人员。
2021年12月20日早报
哈尔滨疫情风险调整12月19日24时起,哈尔滨部分区域调整为低风险地区,疫情防控措施逐步优化 。郑州外卖救援事件郑州一男子点餐备注“人生最后一顿饭 ” ,外卖员察觉异常后报警,警方及时介入救援。青少年健康问题13岁女孩因坐姿不良导致严重脊柱侧弯,统计显示每20名儿童中就有1例患病 ,需重视体态管理。
意甲:尤文4 - 0客胜帕尔马13轮不败赛事情况:北京时间12月20日凌晨3:45,2020 - 2021赛季意甲联赛第13轮,尤文图斯客场挑战帕尔马 。上半时比赛库卢塞夫斯基破门首开纪录 ,C罗头槌建功扩大比分。下半时比赛拉姆塞助攻C罗再下一城,莫拉塔最后阶段头球破门锦上添花。最终,尤文客场4 - 0击败帕尔马 。
深圳早报核心内容(2021年12月11日)广东旱情与天气 广东将适时开展人工增雨,多地打破历史同期最干纪录 ,连续13天无降水。深圳多日气温维持20℃以上,12日夜间冷空气来袭,气温下降2-4℃ ,干燥持续。诺如病毒防控深圳疾控提醒:诺如病毒进入活跃期,托幼机构和中小学校为高发场所。
特赦决定:韩国法务部宣布前总统朴槿惠获特赦,将于12月31日出狱 ,结束其法律羁押状态 。地震动态:24日晚老挝发生0级地震,震中距我国边境线最近约4公里,云南多地震感强烈 ,需防范次生灾害。微语:人生有七然——来是偶然,去是必然,尽其当然 ,得之坦然,失之淡然,忙时井然,顺其自然。
近一周疫情动态新闻舆情汇总
〖壹〗、近一周(3月9日-3月14日)疫情动态新闻舆情汇总如下:杭州顺丰速运中转场聚集性疫情3月9日 ,浙江杭州新增1例确诊病例,系顺丰速运余杭中转场工作人员 。截至3月10日22时,该中转场累计11名工作人员确诊 ,其中1例为发热就诊后确诊,其余10例均在管控范围内发现。余杭区疫情防控指挥部紧急提醒收到该中转场快递的人员报备并核酸检测。
〖贰〗、每天疫情舆情实时数据可通过搜索引擎、地方疾控官方号 、大数据舆情平台等渠道查看,推荐使用鹰眼速读网系统等舆情查询工具 。 以下是具体说明:查看每天疫情舆情实时数据的渠道搜索引擎:通过百度等搜索引擎 ,输入地区名称+疫情的关键字眼,即可查阅到各地方的疫情实时大数据报告。
〖叁〗、周二舆情热度较高的行业及事件主要包括减肥药、大消费 、短剧、无人驾驶、流感 、彩票领域相关动态,各领域核心信息如下:减肥药 核心事件:美东时间周一 ,瑞士医药巨头罗氏宣布通过收购进入减肥药市场,直接挑战当前行业领导者诺和诺德与礼来。
〖肆〗、事件概述:呼和浩特市本轮疫情由一起新的境外输入源头引起的德尔塔变异株疫情,出现多起聚集性疫情 ,具体传染来源仍在进一步调查中 。南通启东外地返回人员核酸检测阳性事件 事件概述:南通启东市在对外地返回人员的核酸检测中发现一人结果呈阳性,随即启动疫情防控紧急处置机制,所有旅游景区及部分室内场所暂停开放。
发表评论